HOME   LIST
‹–   –›

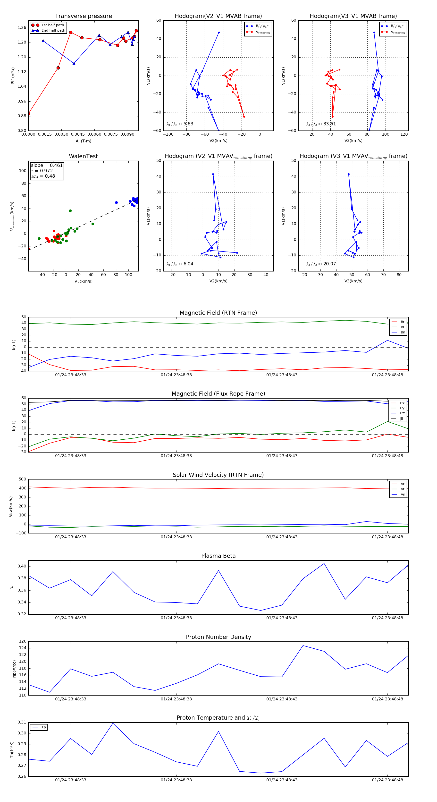
Flux Rope in 2020

Flux Rope Event 2020-01-24 23:48:31 ~ 2020-01-24 23:48:49 (19 seconds)


plot