HOME   LIST
‹–   –›

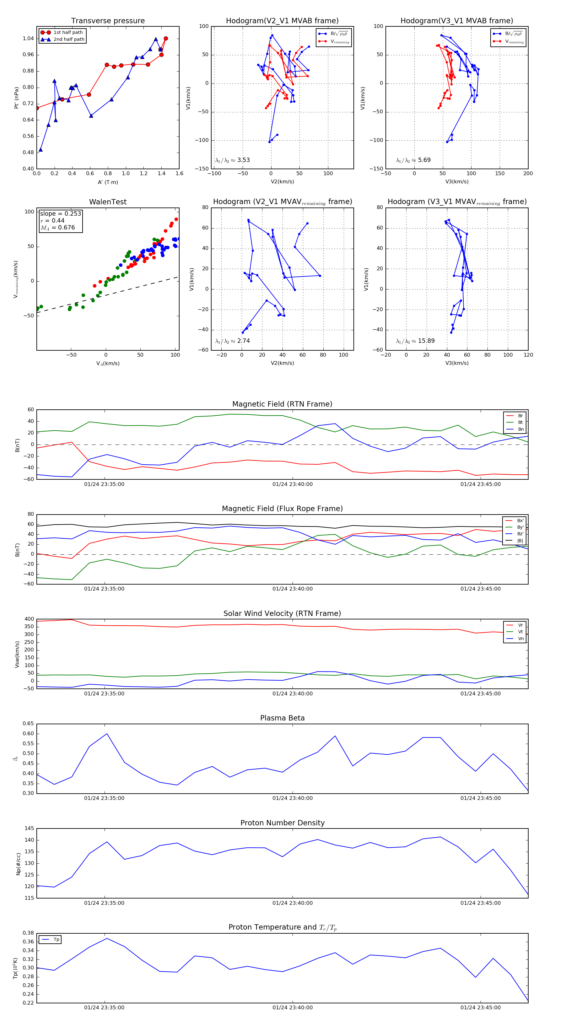
Flux Rope in 2020

Flux Rope Event 2020-01-24 23:33:12 ~ 2020-01-24 23:46:16 (785 seconds)


plot