HOME   LIST
‹–   –›

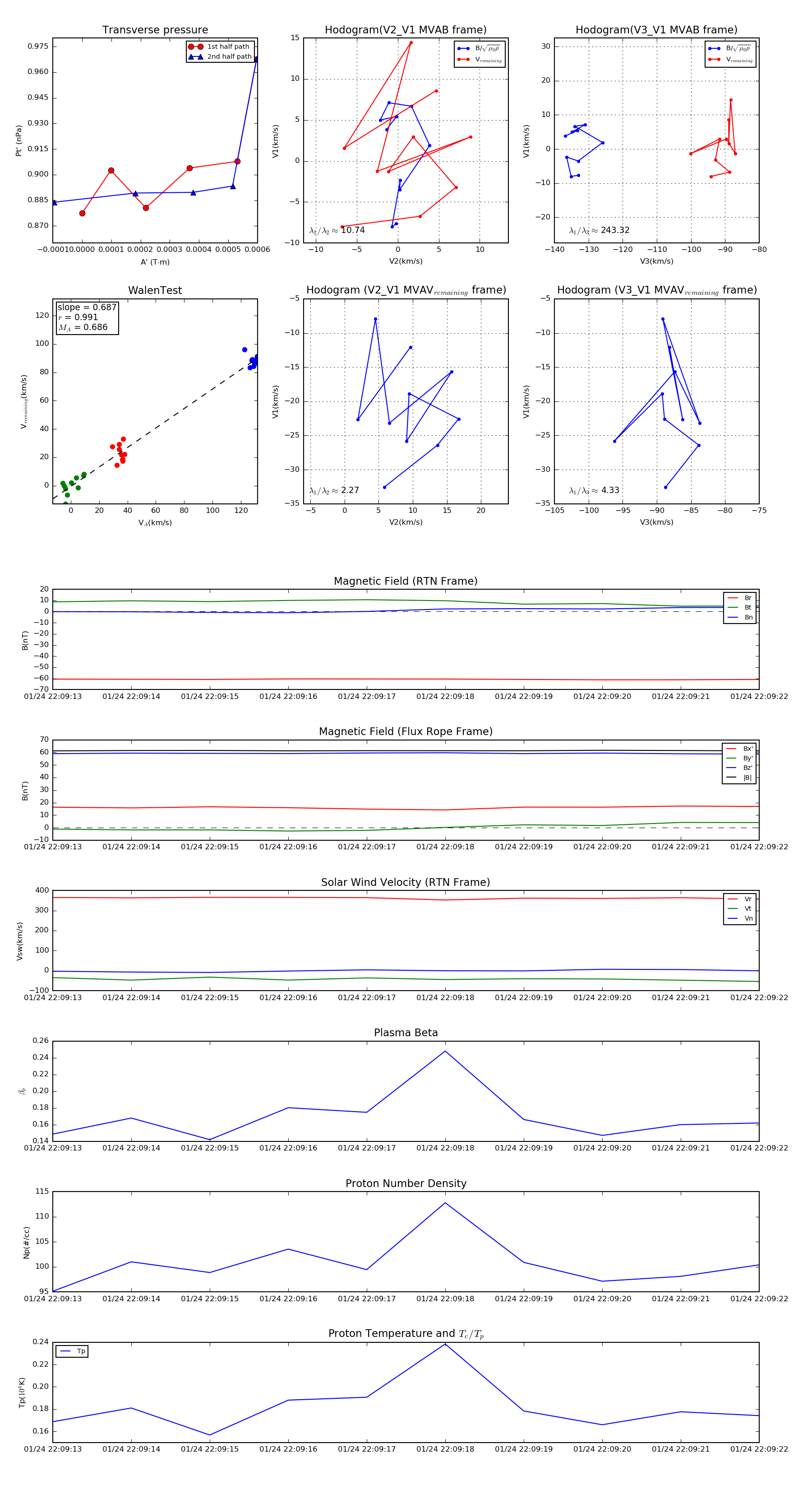
Flux Rope in 2020

Flux Rope Event 2020-01-24 22:09:13 ~ 2020-01-24 22:09:22 (10 seconds)


plot