HOME   LIST
‹–   –›

Flux Rope in 2020

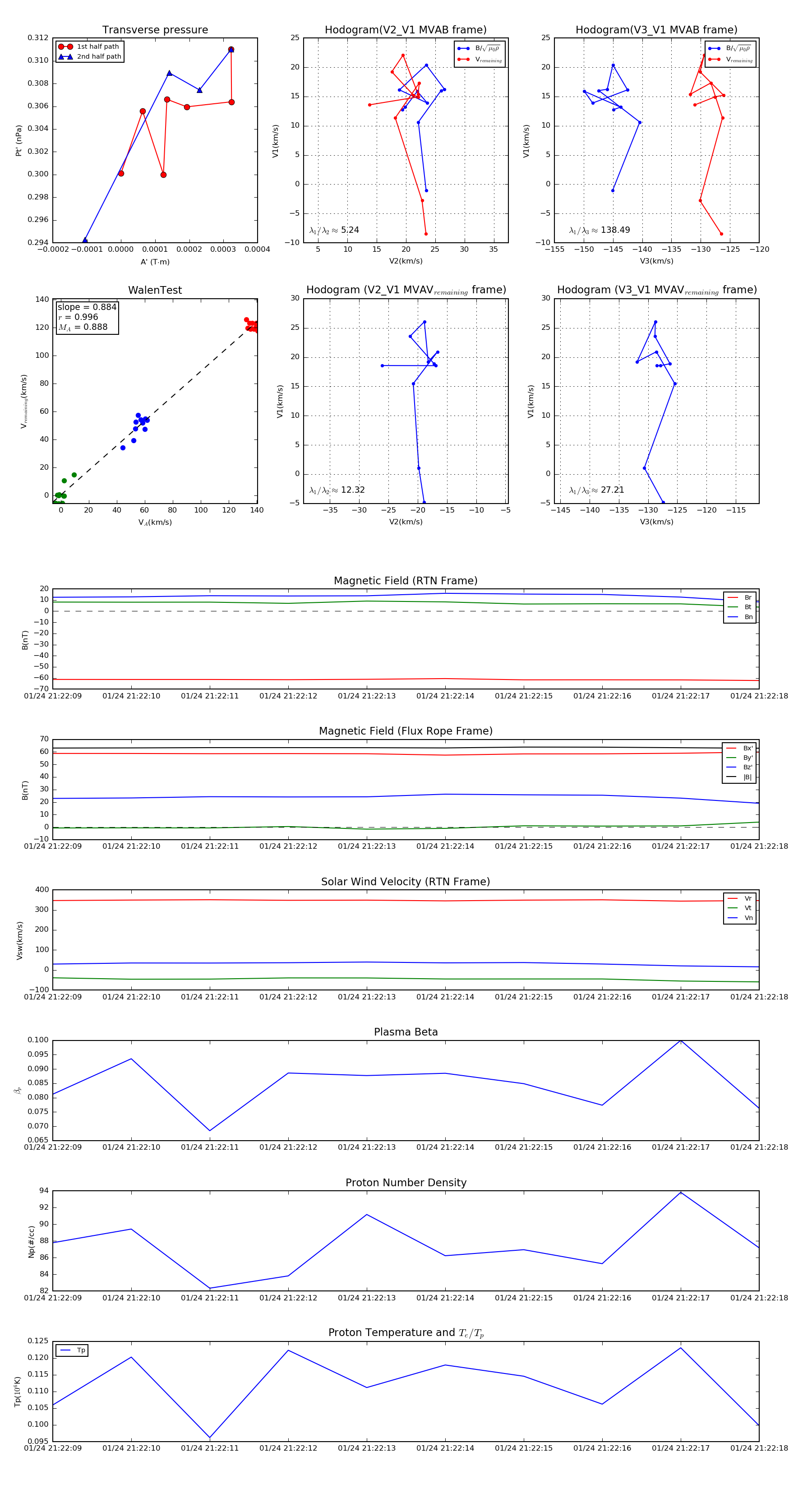
Flux Rope Event 2020-01-24 21:22:09 ~ 2020-01-24 21:22:18 (10 seconds)


plot