HOME   LIST
‹–   –›

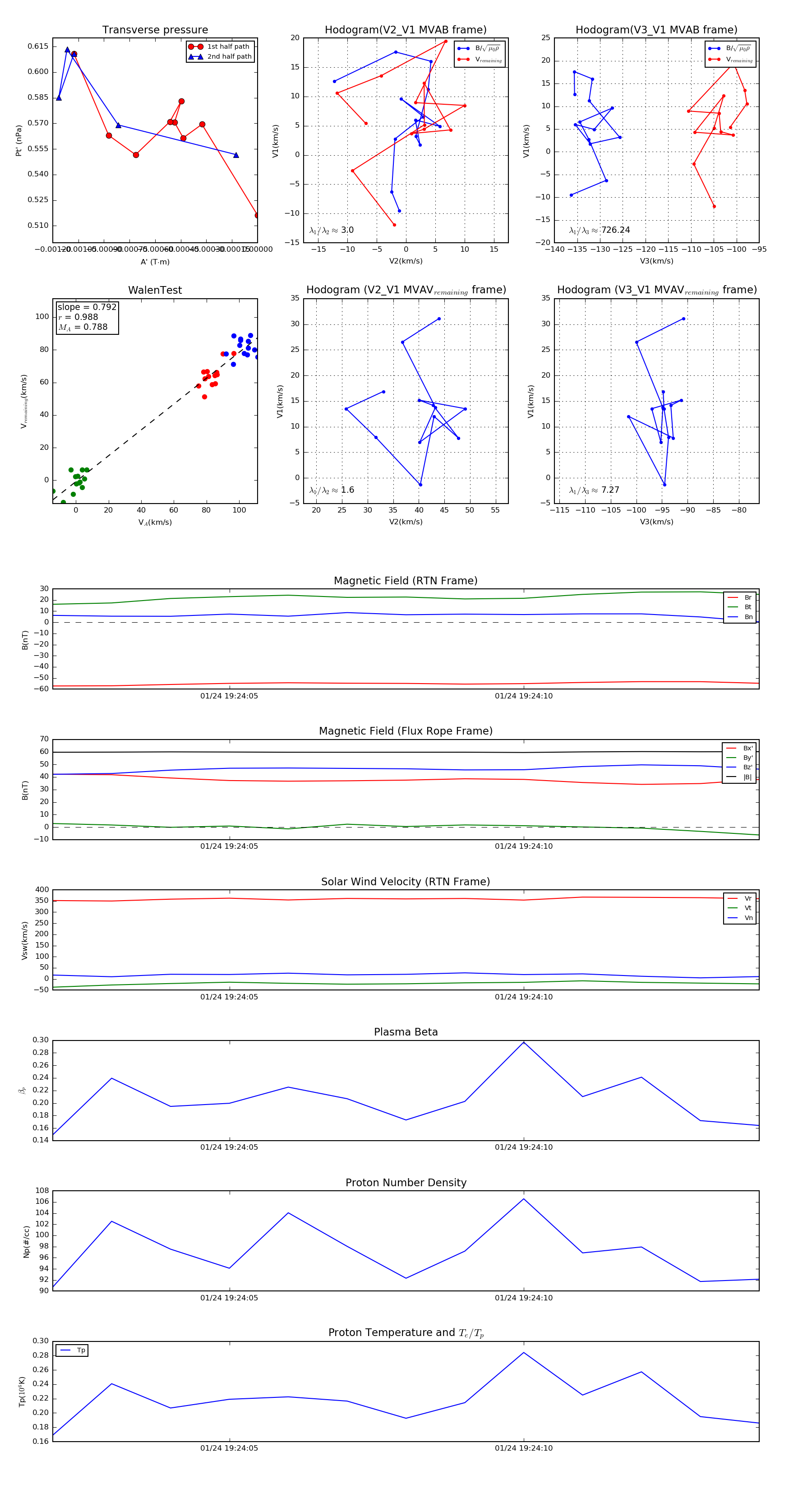
Flux Rope in 2020

Flux Rope Event 2020-01-24 19:24:02 ~ 2020-01-24 19:24:14 (13 seconds)


plot