HOME   LIST
‹–   –›

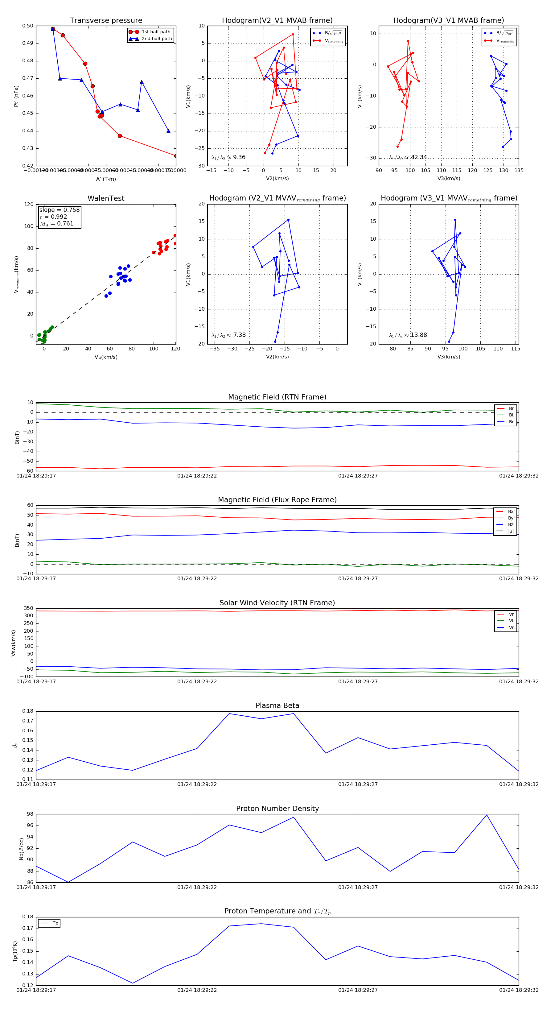
Flux Rope in 2020

Flux Rope Event 2020-01-24 18:29:17 ~ 2020-01-24 18:29:32 (16 seconds)


plot