HOME   LIST
‹–   –›

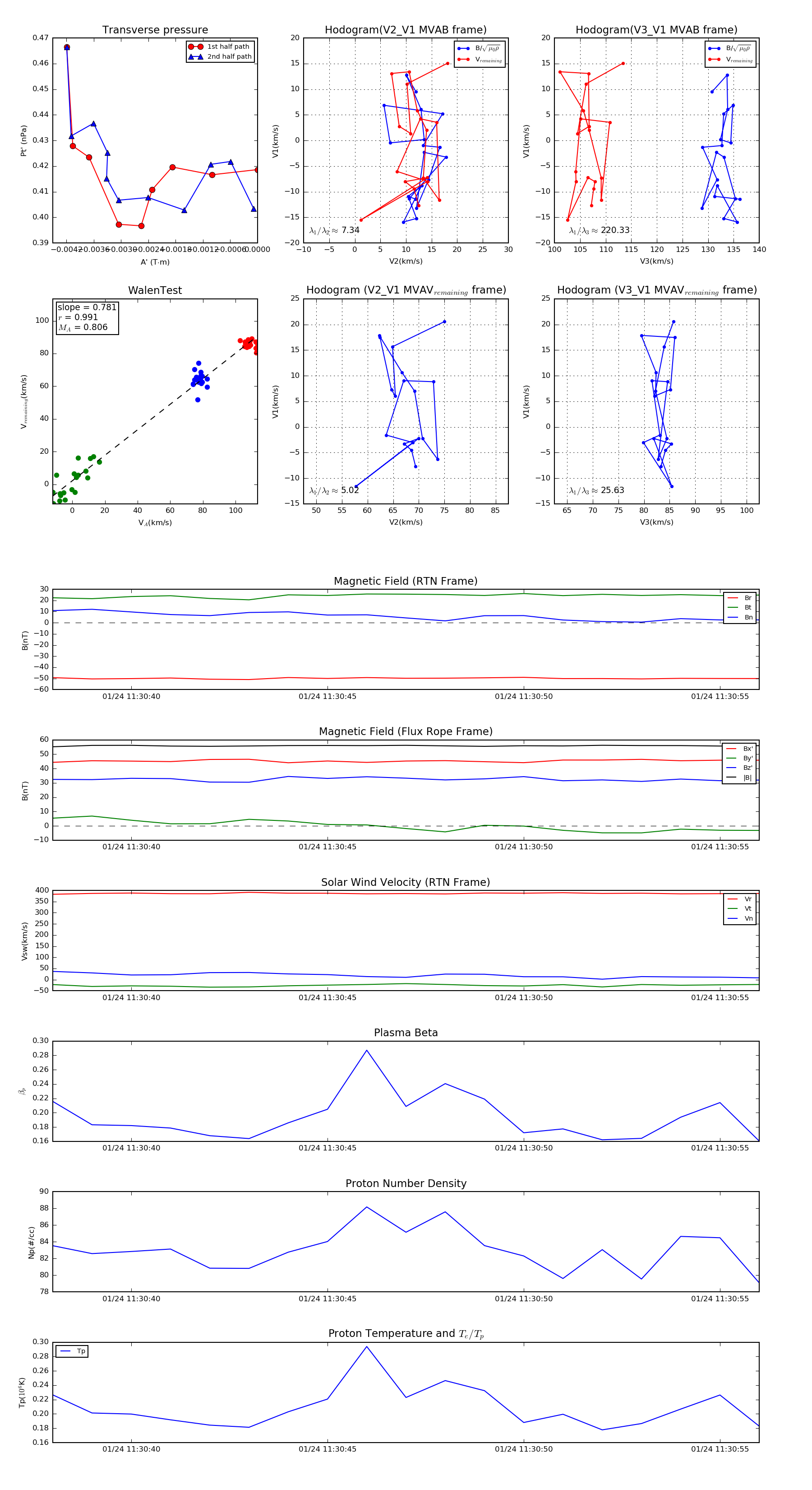
Flux Rope in 2020

Flux Rope Event 2020-01-24 11:30:38 ~ 2020-01-24 11:30:56 (19 seconds)


plot