HOME   LIST
‹–   –›

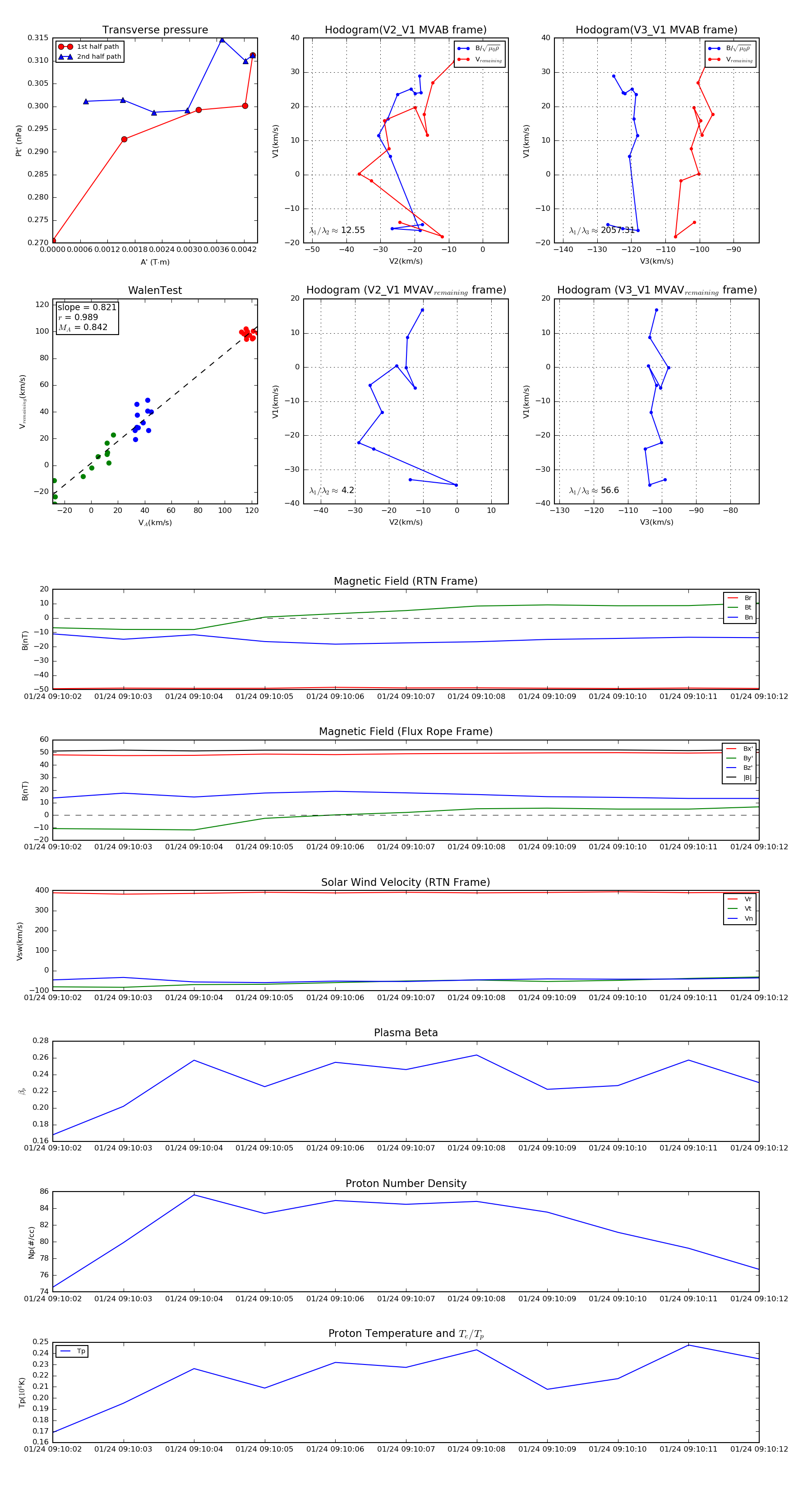
Flux Rope in 2020

Flux Rope Event 2020-01-24 09:10:02 ~ 2020-01-24 09:10:12 (11 seconds)


plot