HOME   LIST
‹–   –›

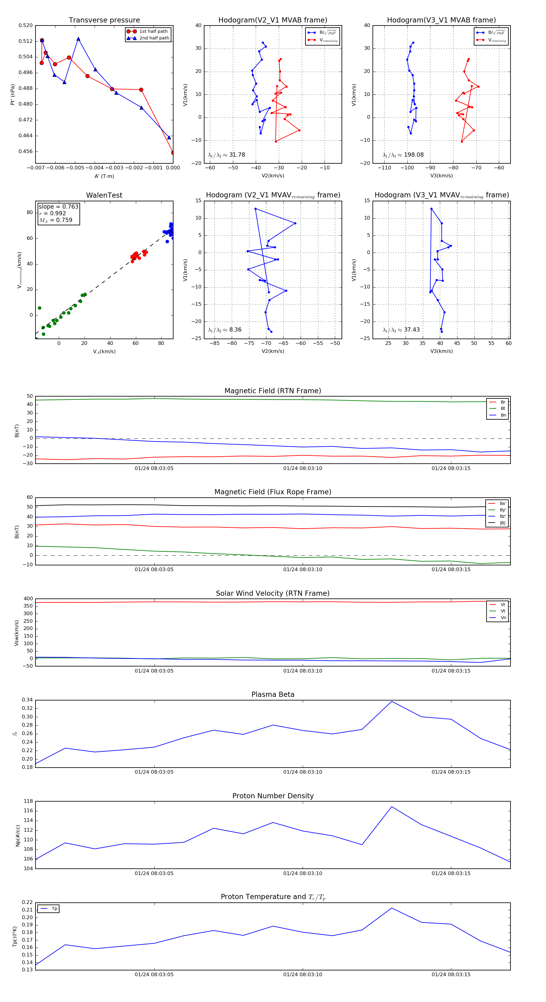
Flux Rope in 2020

Flux Rope Event 2020-01-24 08:03:01 ~ 2020-01-24 08:03:17 (17 seconds)


plot