HOME   LIST
‹–   –›

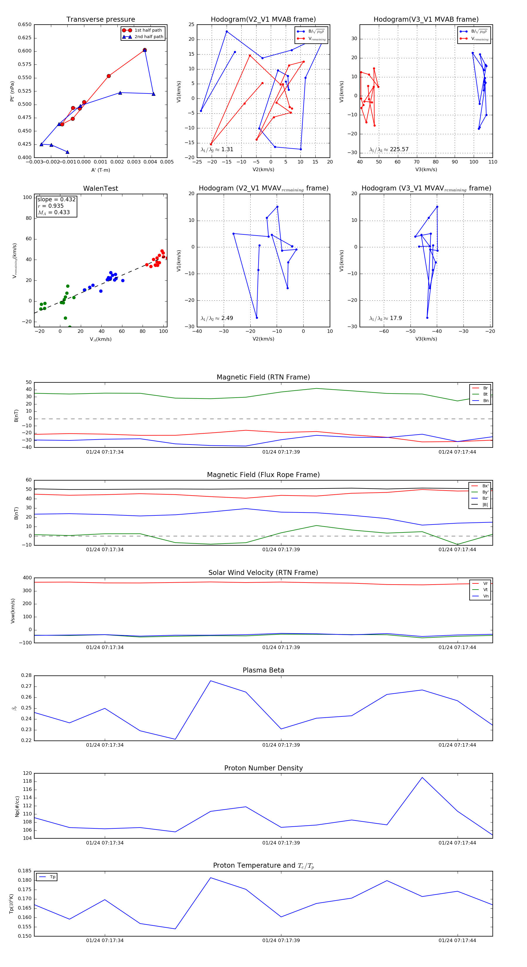
Flux Rope in 2020

Flux Rope Event 2020-01-24 07:17:32 ~ 2020-01-24 07:17:45 (14 seconds)


plot