HOME   LIST
‹–   –›

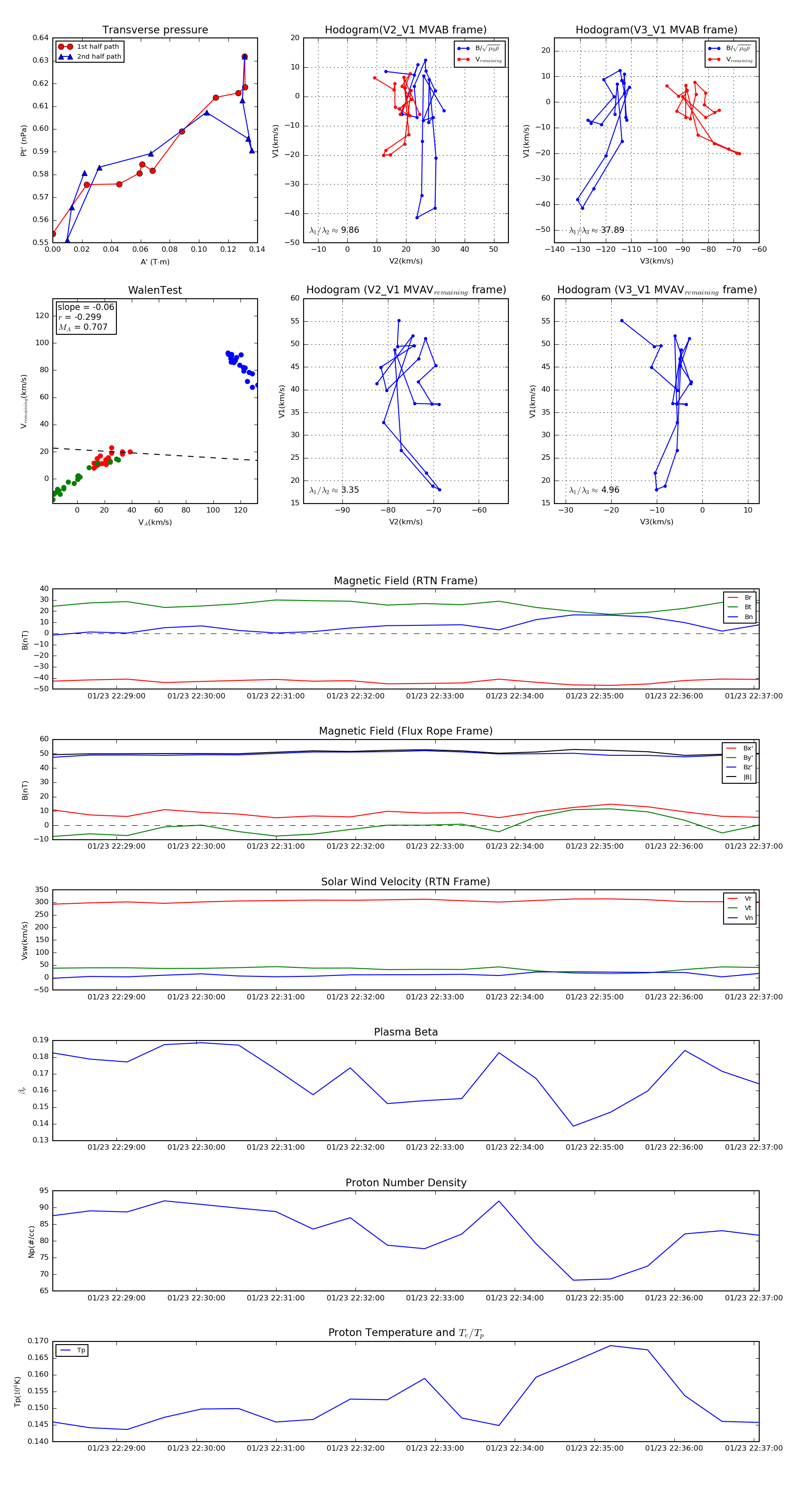
Flux Rope in 2020

Flux Rope Event 2020-01-23 22:28:12 ~ 2020-01-23 22:37:04 (533 seconds)


plot