HOME   LIST
‹–   –›

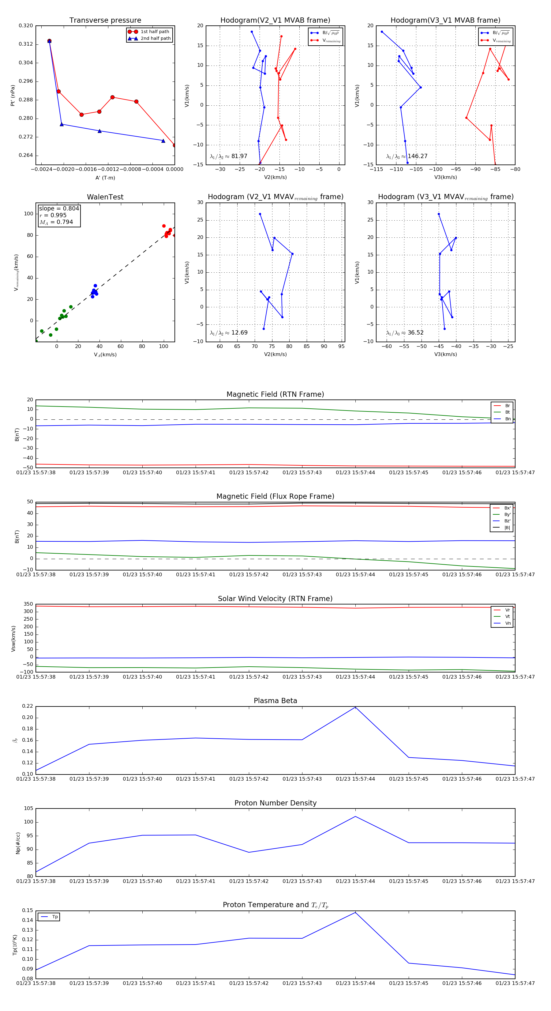
Flux Rope in 2020

Flux Rope Event 2020-01-23 15:57:38 ~ 2020-01-23 15:57:47 (10 seconds)


plot