HOME   LIST
‹–   –›

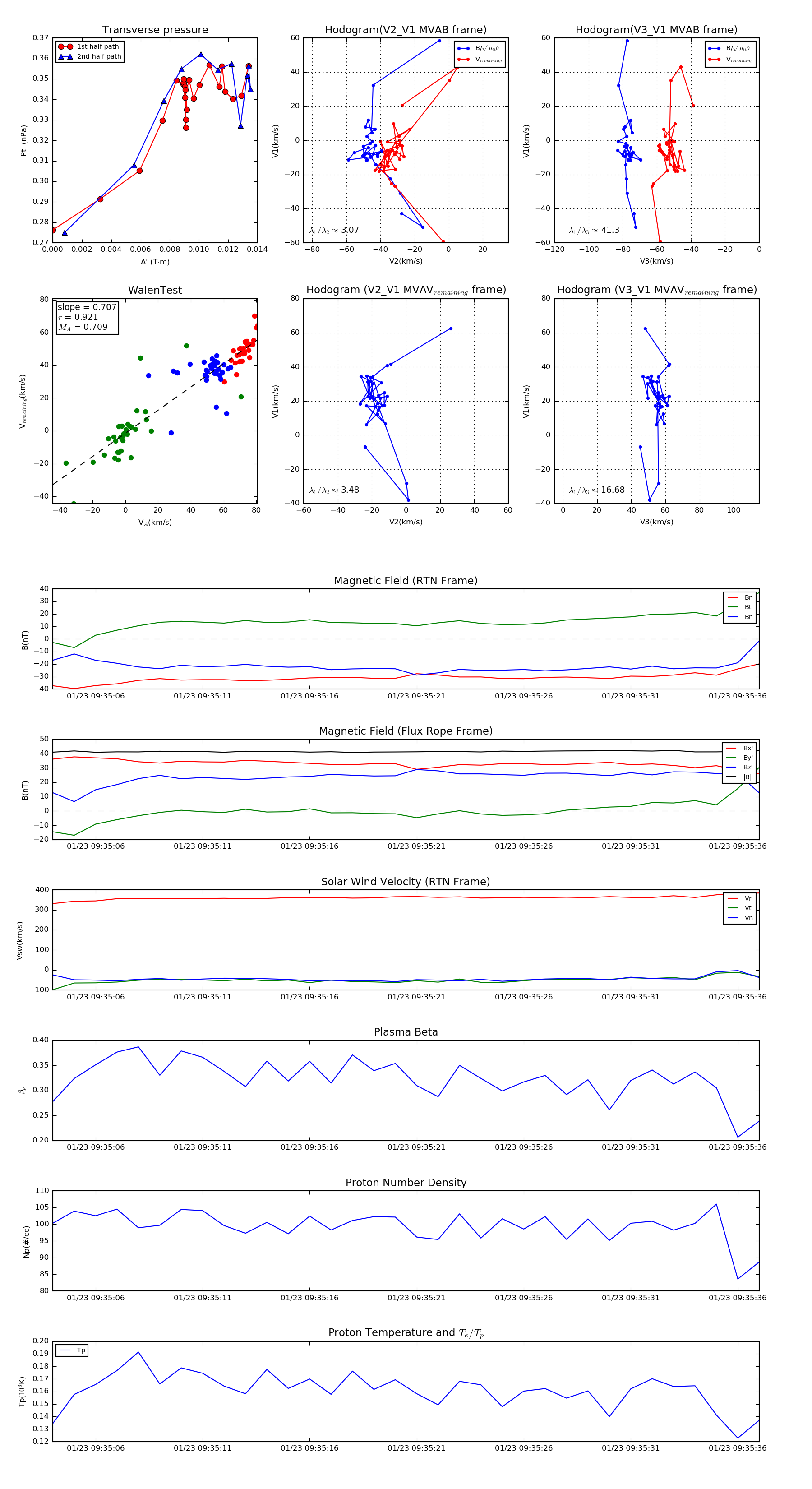
Flux Rope in 2020

Flux Rope Event 2020-01-23 09:35:04 ~ 2020-01-23 09:35:37 (34 seconds)


plot