HOME   LIST
‹–   –›

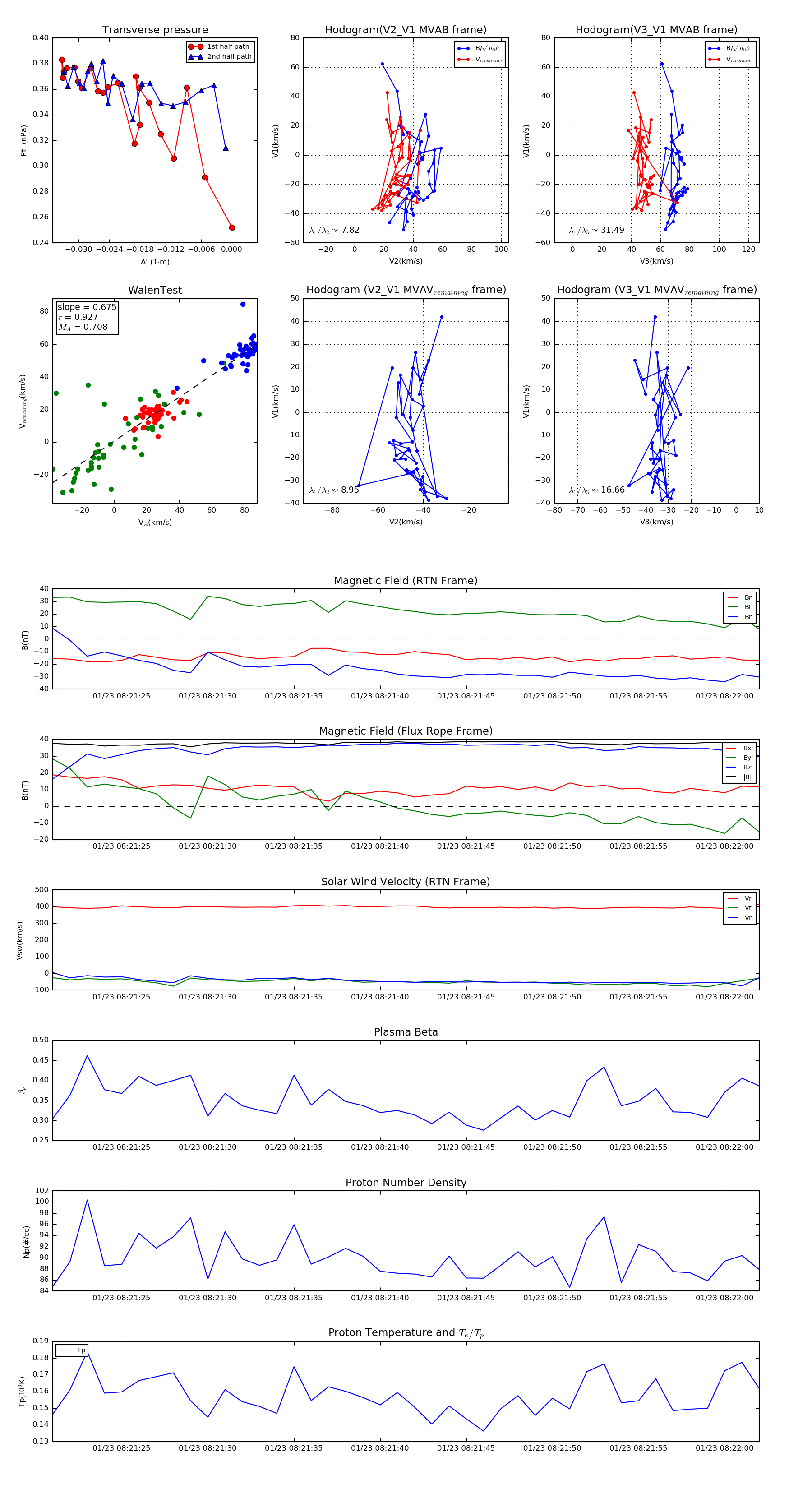
Flux Rope in 2020

Flux Rope Event 2020-01-23 08:21:21 ~ 2020-01-23 08:22:02 (42 seconds)


plot