HOME   LIST
‹–   –›

Flux Rope in 2020

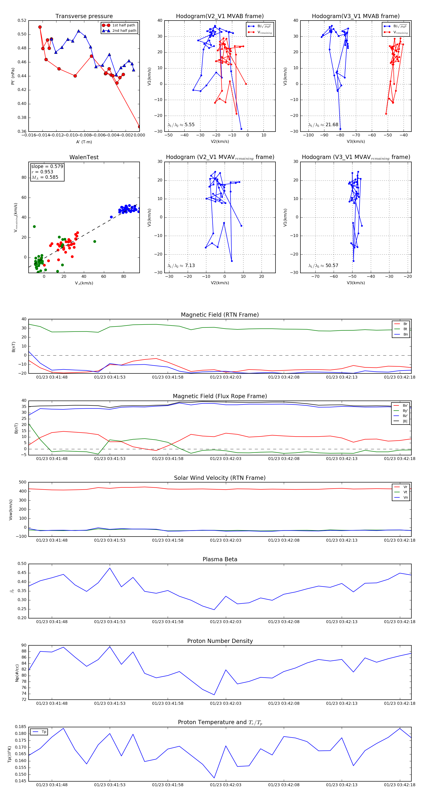
Flux Rope Event 2020-01-23 03:41:46 ~ 2020-01-23 03:42:19 (34 seconds)


plot