HOME   LIST
‹–   –›

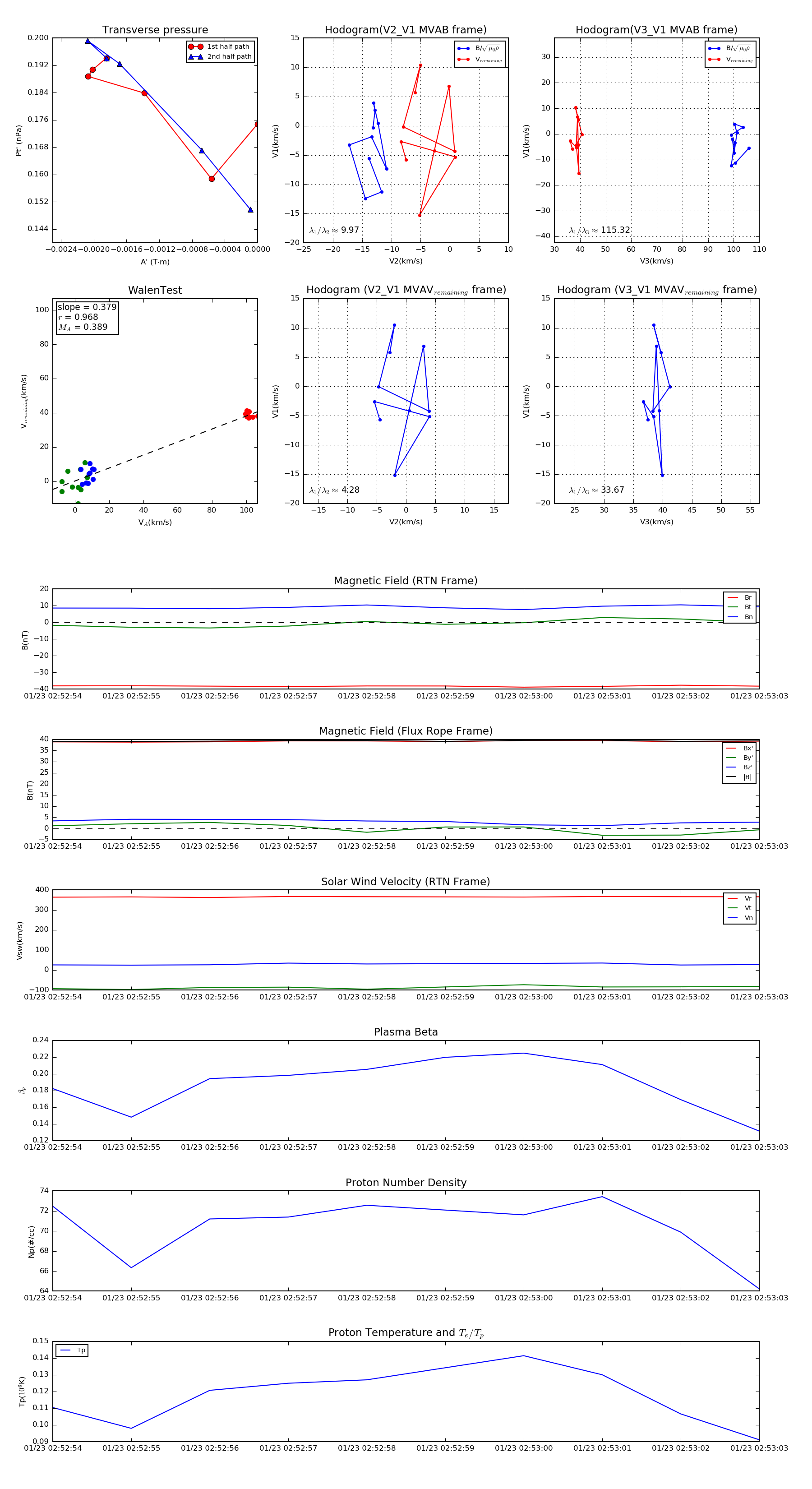
Flux Rope in 2020

Flux Rope Event 2020-01-23 02:52:54 ~ 2020-01-23 02:53:03 (10 seconds)


plot