HOME   LIST
‹–   –›

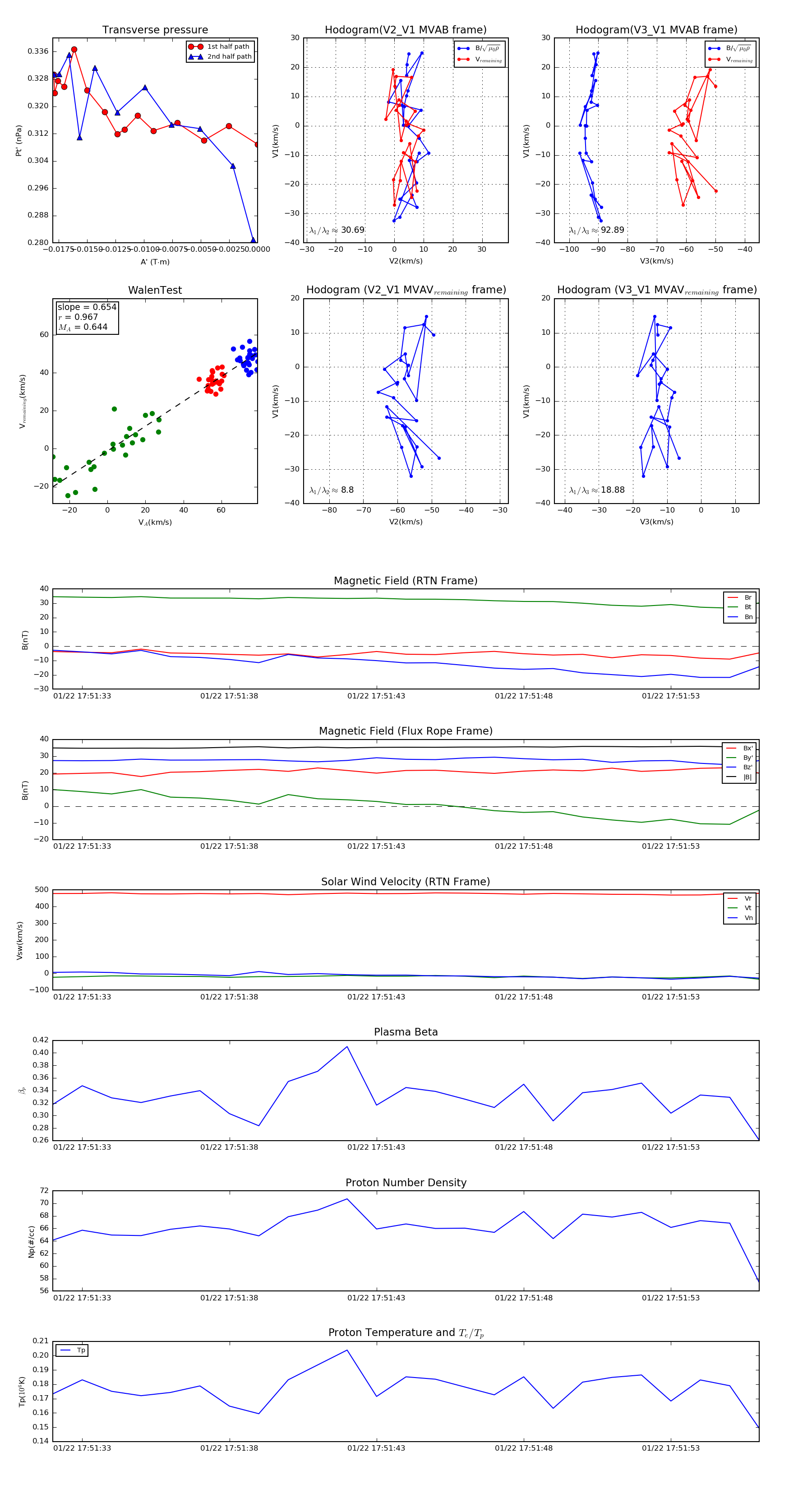
Flux Rope in 2020

Flux Rope Event 2020-01-22 17:51:32 ~ 2020-01-22 17:51:56 (25 seconds)


plot