HOME   LIST
‹–   –›

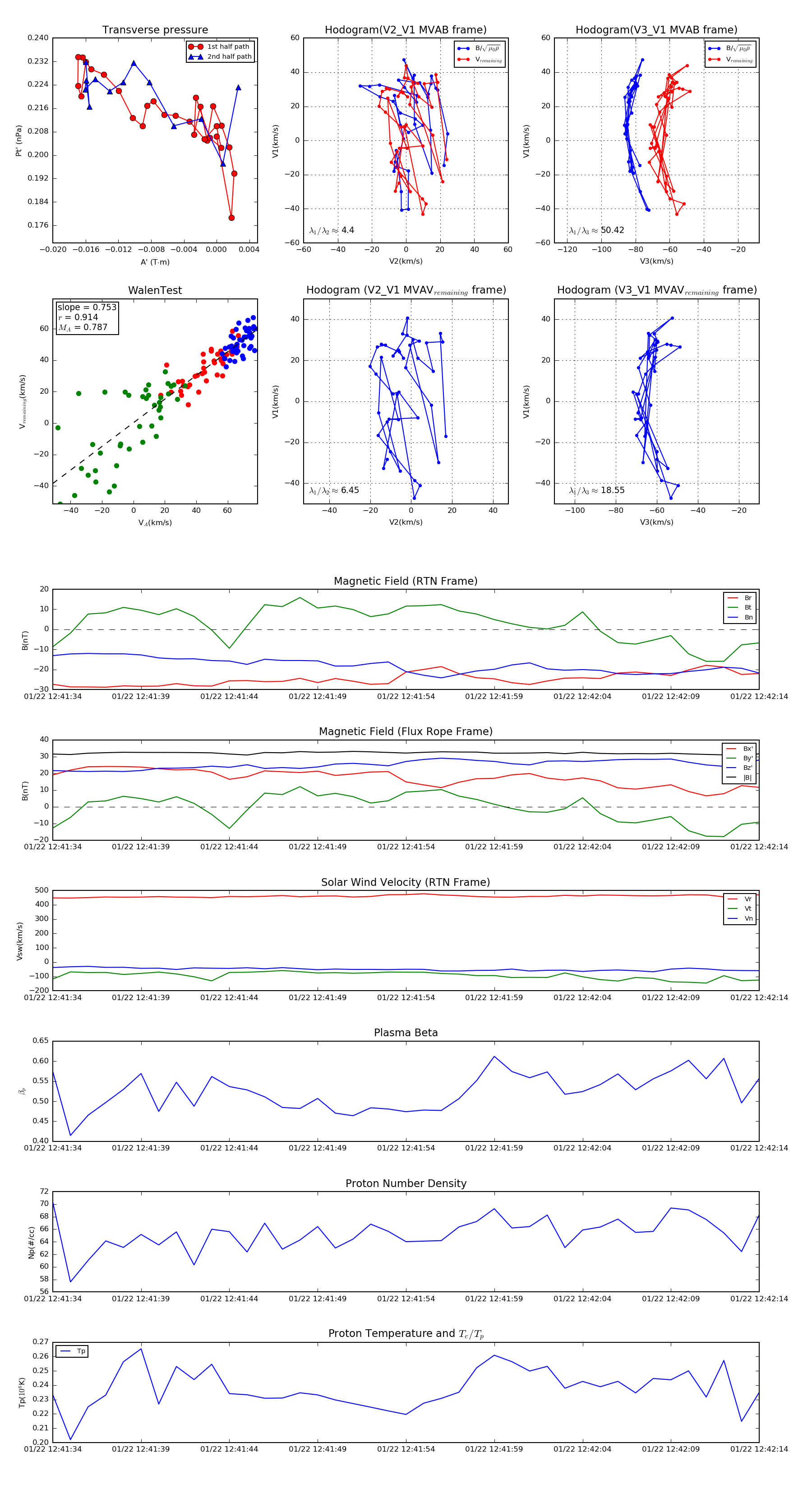
Flux Rope in 2020

Flux Rope Event 2020-01-22 12:41:34 ~ 2020-01-22 12:42:14 (41 seconds)


plot