HOME   LIST
‹–   –›

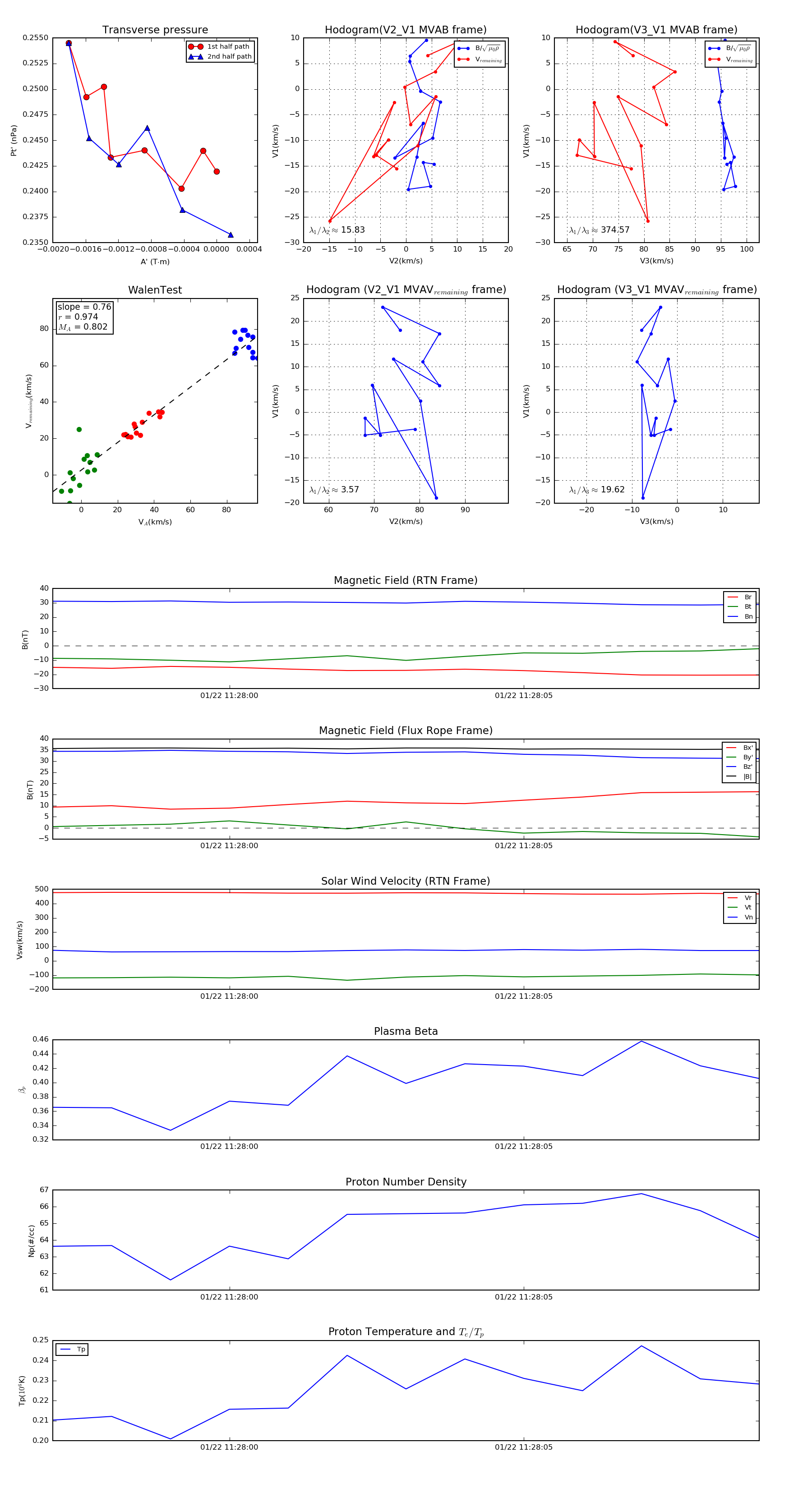
Flux Rope in 2020

Flux Rope Event 2020-01-22 11:27:57 ~ 2020-01-22 11:28:09 (13 seconds)


plot