HOME   LIST
‹–   –›

Flux Rope in 2020

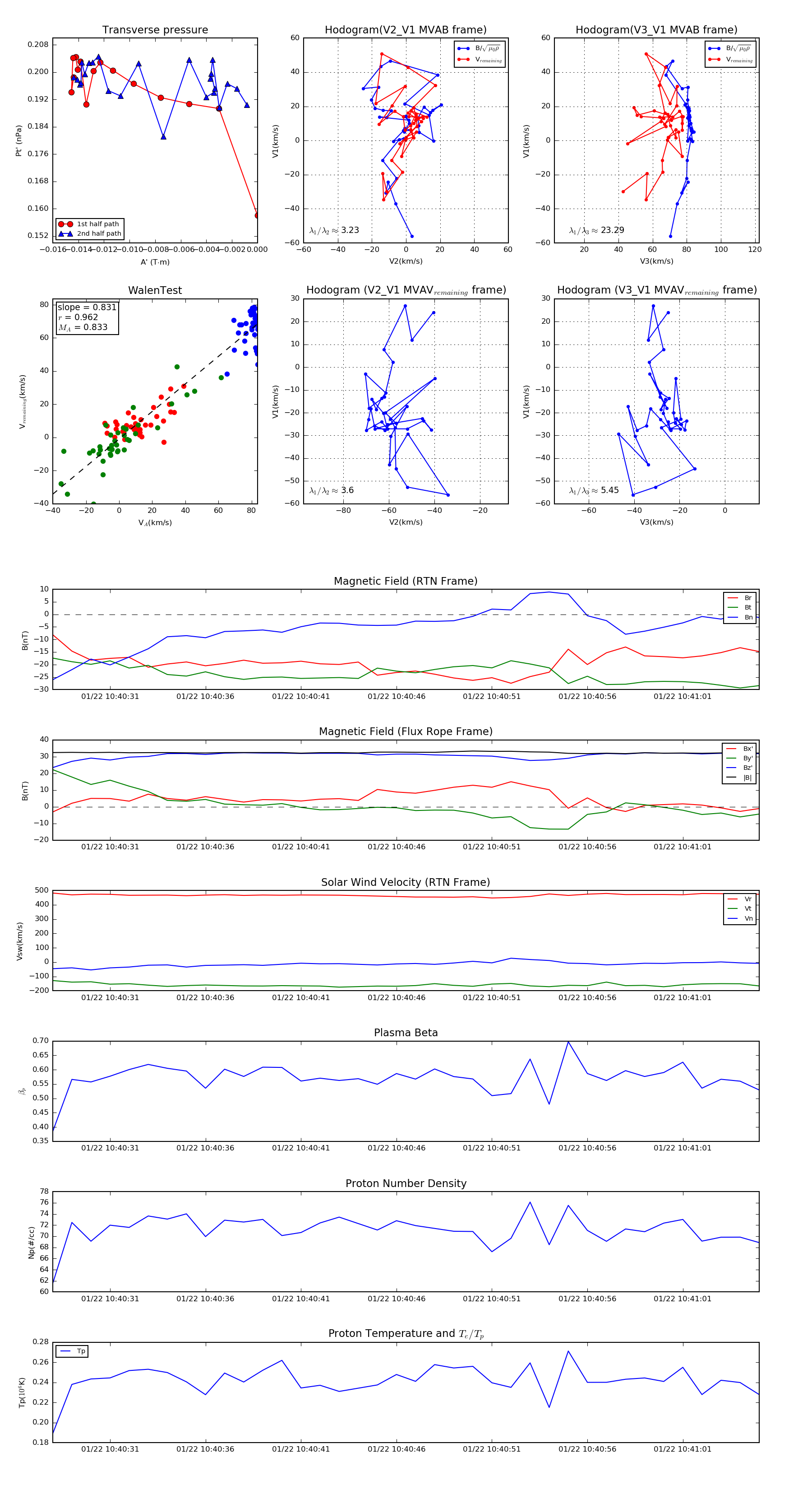
Flux Rope Event 2020-01-22 10:40:28 ~ 2020-01-22 10:41:05 (38 seconds)


plot