HOME   LIST
‹–   –›

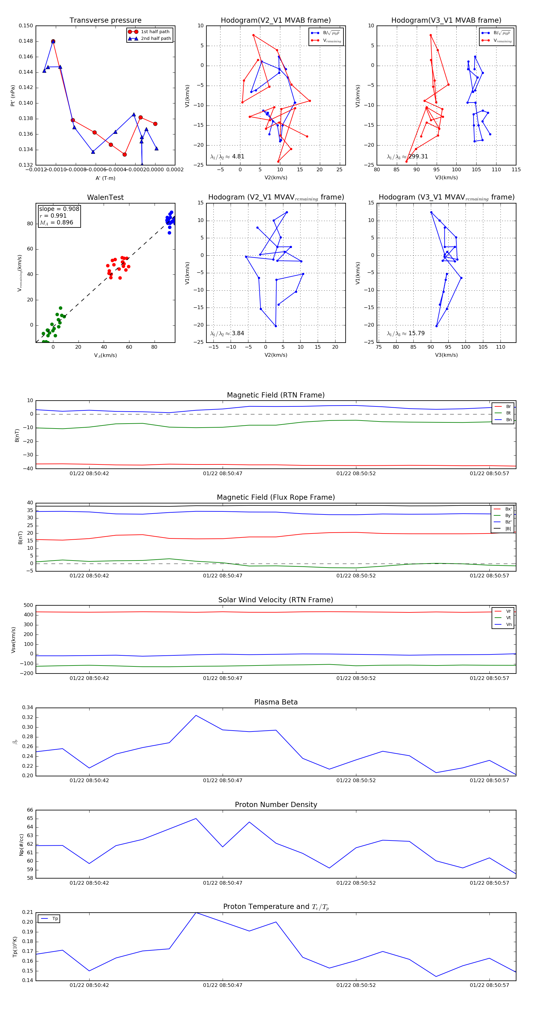
Flux Rope in 2020

Flux Rope Event 2020-01-22 08:50:40 ~ 2020-01-22 08:50:58 (19 seconds)


plot