HOME   LIST
‹–   –›

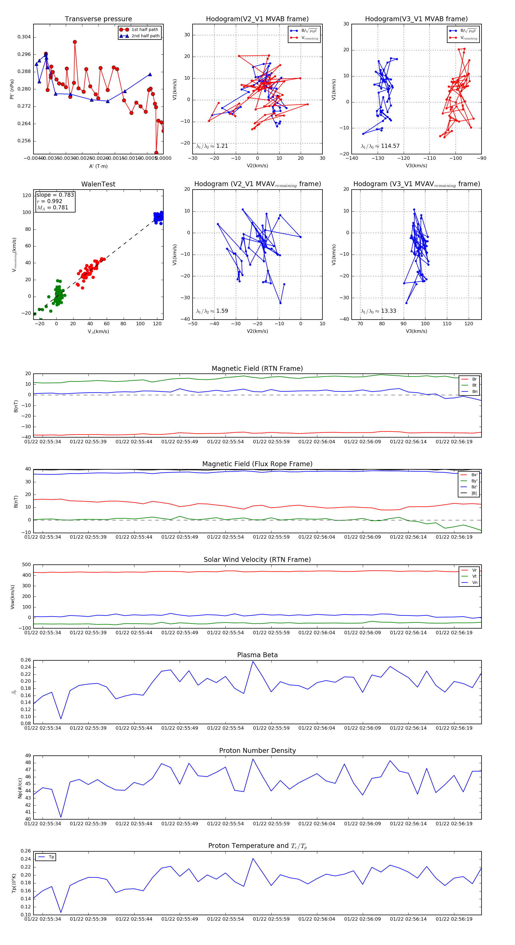
Flux Rope in 2020

Flux Rope Event 2020-01-22 02:55:33 ~ 2020-01-22 02:56:22 (50 seconds)


plot