HOME   LIST
‹–   –›

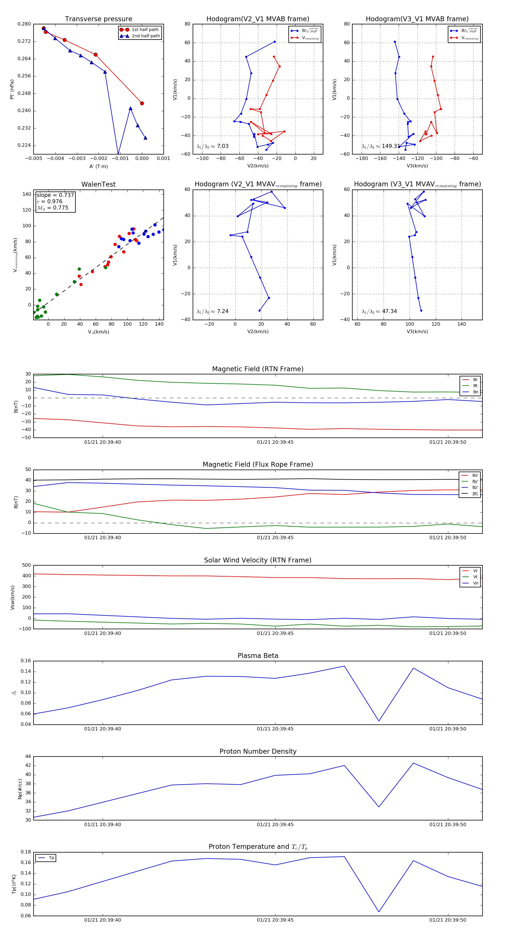
Flux Rope in 2020

Flux Rope Event 2020-01-21 20:39:38 ~ 2020-01-21 20:39:51 (14 seconds)


plot