HOME   LIST
‹–   –›

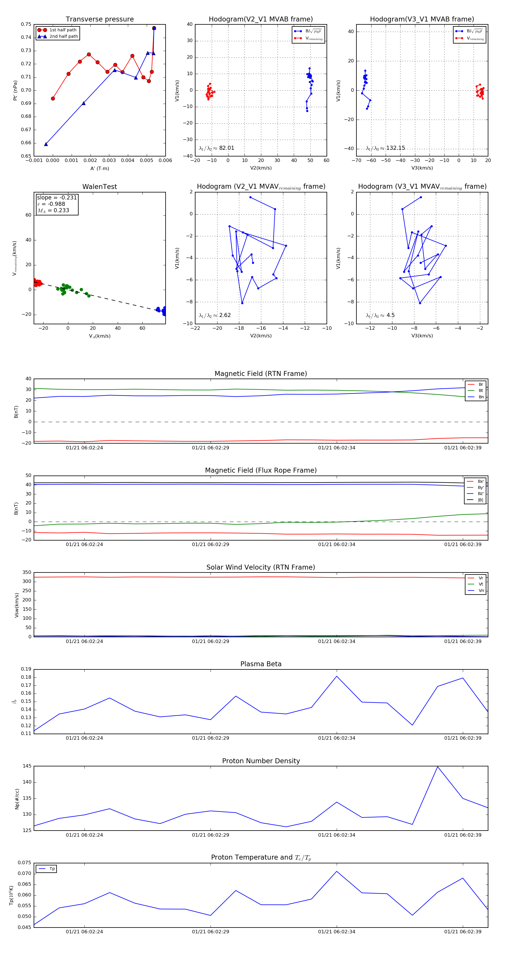
Flux Rope in 2020

Flux Rope Event 2020-01-21 06:02:22 ~ 2020-01-21 06:02:40 (19 seconds)


plot