HOME   LIST
‹–   –›

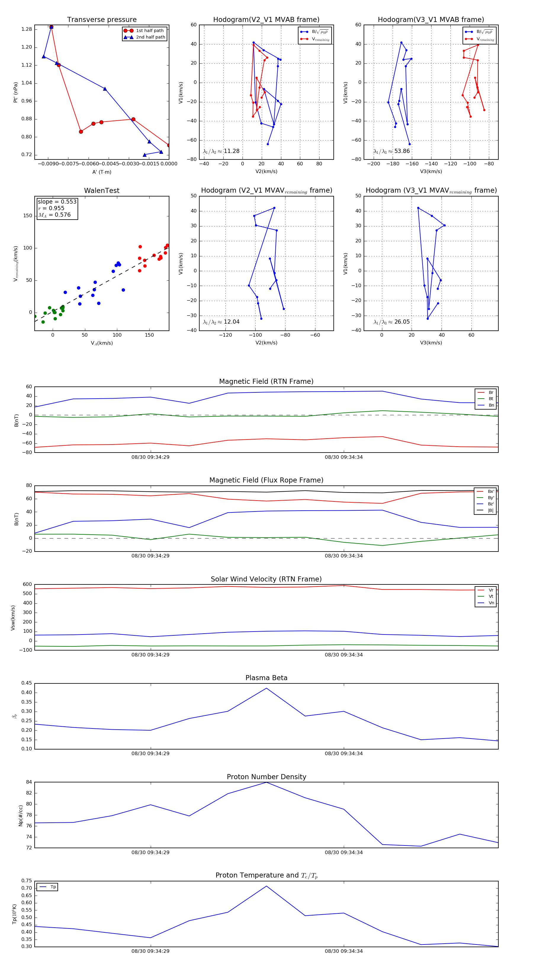
Flux Rope in 2019

Flux Rope Event 2019-08-30 09:34:26 ~ 2019-08-30 09:34:38 (13 seconds)


plot