HOME   LIST
‹–   –›

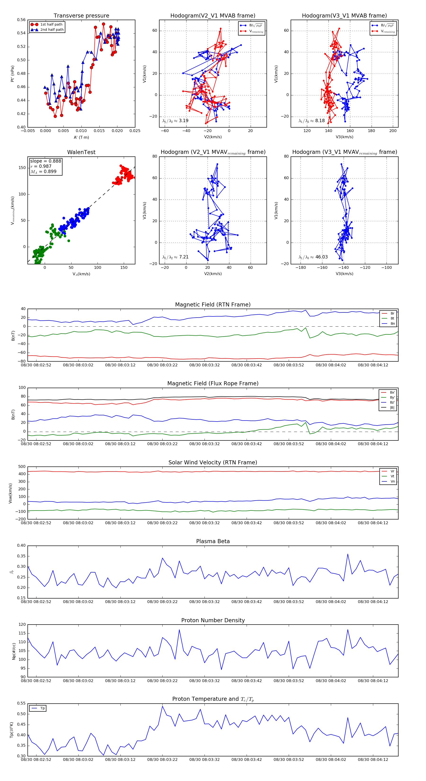
Flux Rope in 2019

Flux Rope Event 2019-08-30 08:02:50 ~ 2019-08-30 08:04:18 (89 seconds)


plot