HOME   LIST
‹–   –›

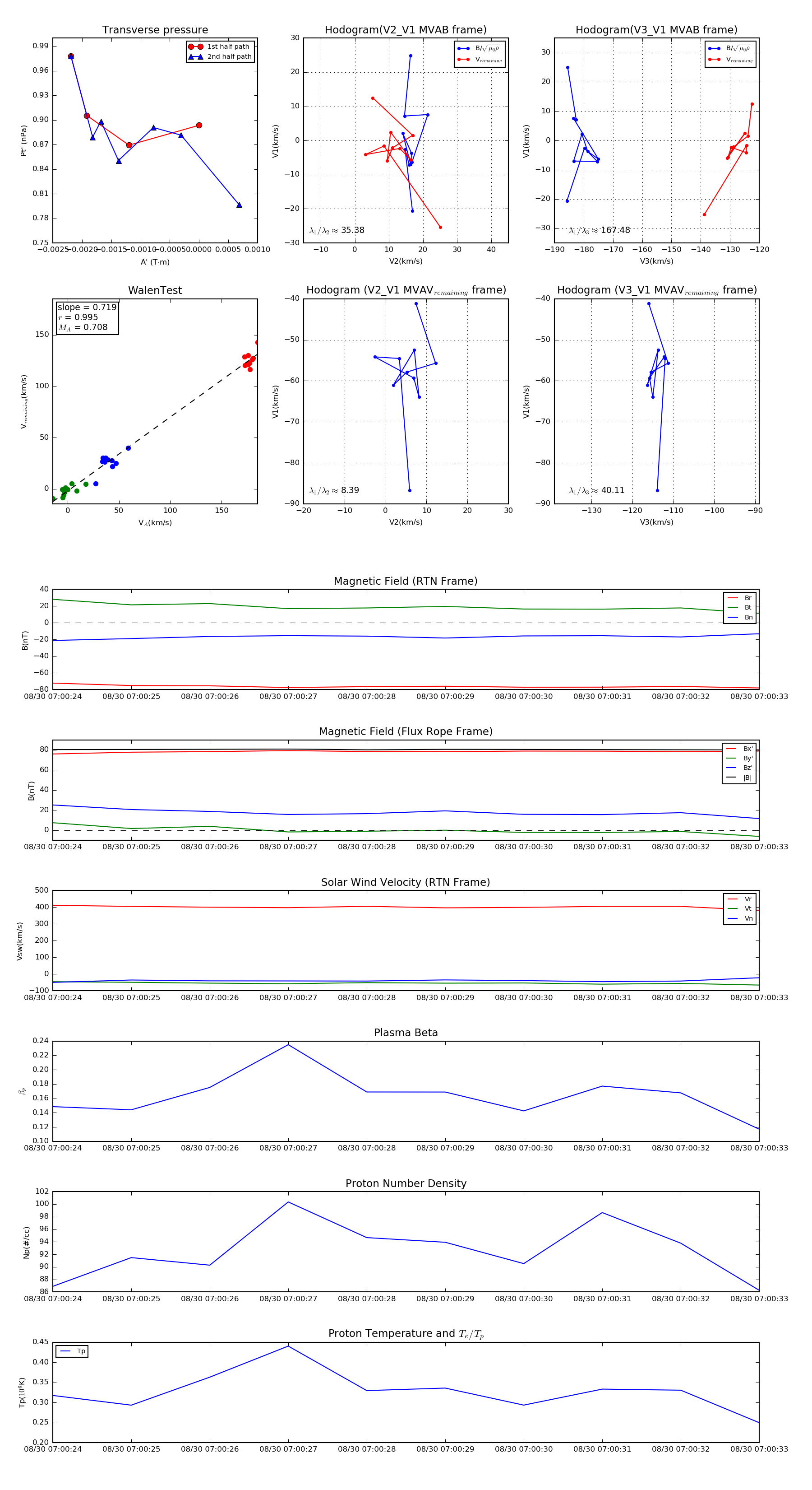
Flux Rope in 2019

Flux Rope Event 2019-08-30 07:00:24 ~ 2019-08-30 07:00:33 (10 seconds)


plot