HOME   LIST
‹–   –›

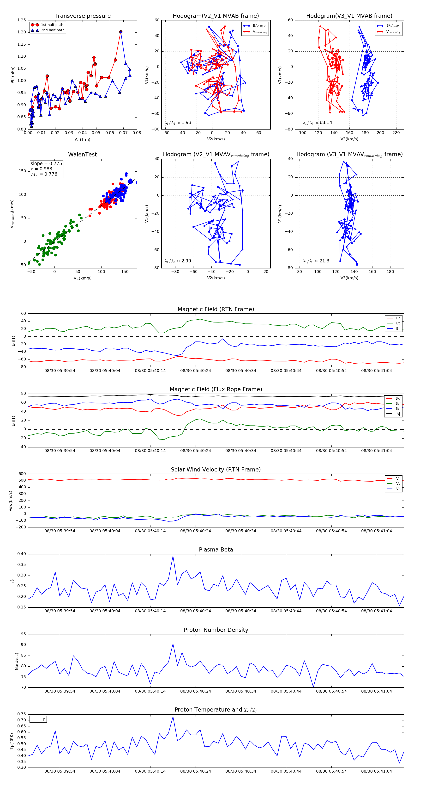
Flux Rope in 2019

Flux Rope Event 2019-08-30 05:39:47 ~ 2019-08-30 05:41:10 (84 seconds)


plot