HOME   LIST
‹–   –›

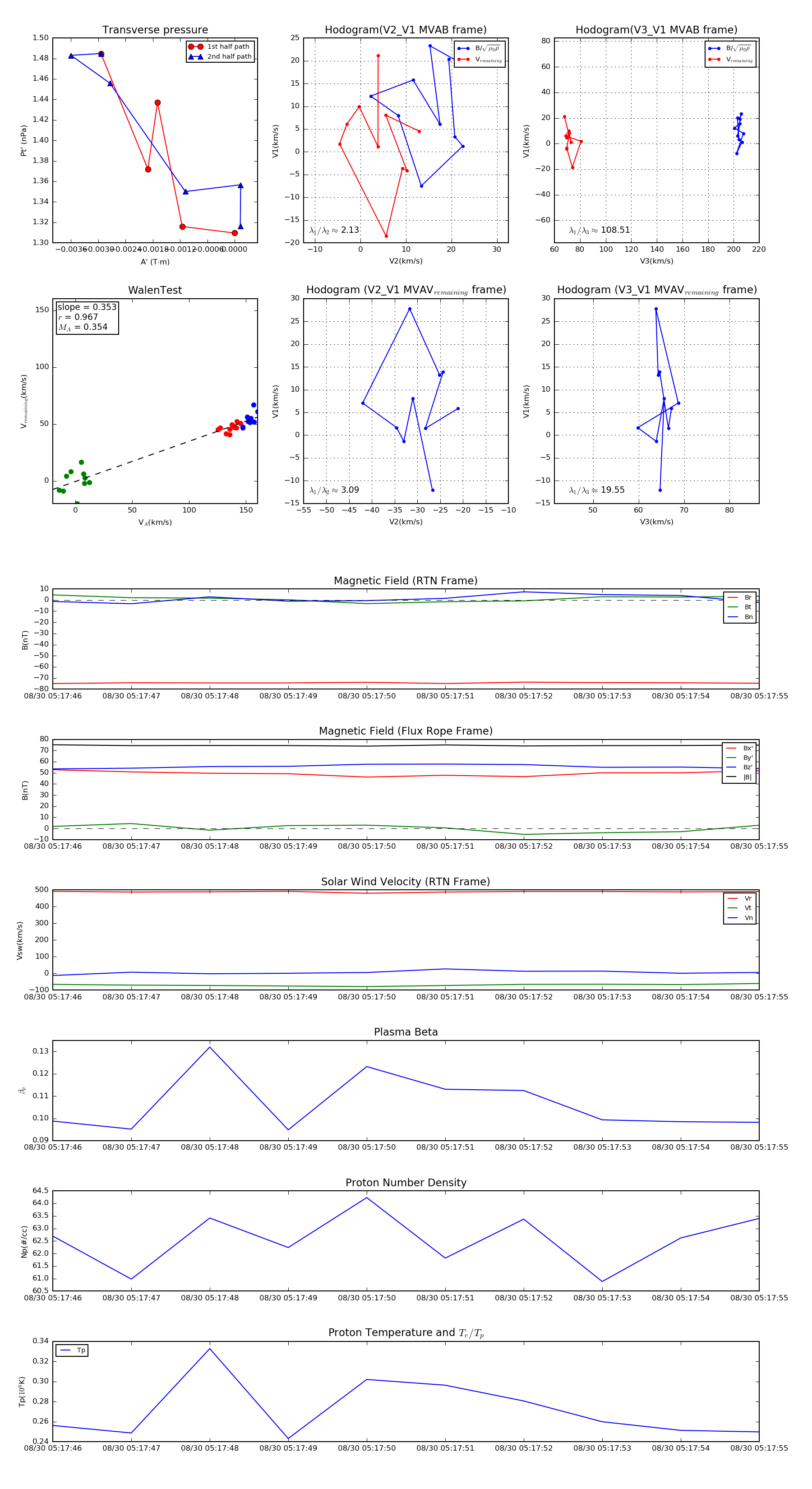
Flux Rope in 2019

Flux Rope Event 2019-08-30 05:17:46 ~ 2019-08-30 05:17:55 (10 seconds)


plot