HOME   LIST
‹–   –›

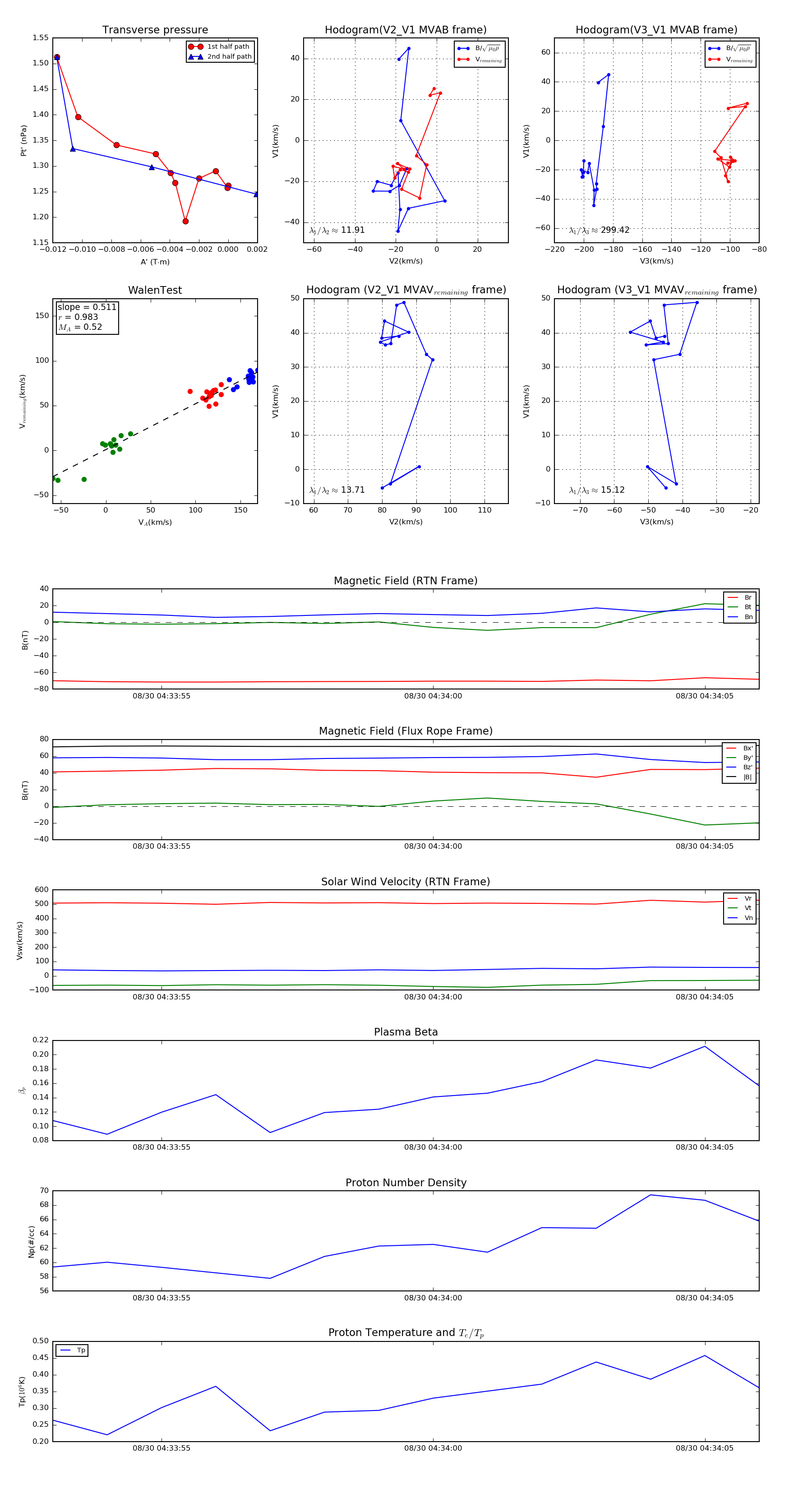
Flux Rope in 2019

Flux Rope Event 2019-08-30 04:33:53 ~ 2019-08-30 04:34:06 (14 seconds)


plot