HOME   LIST
‹–   –›

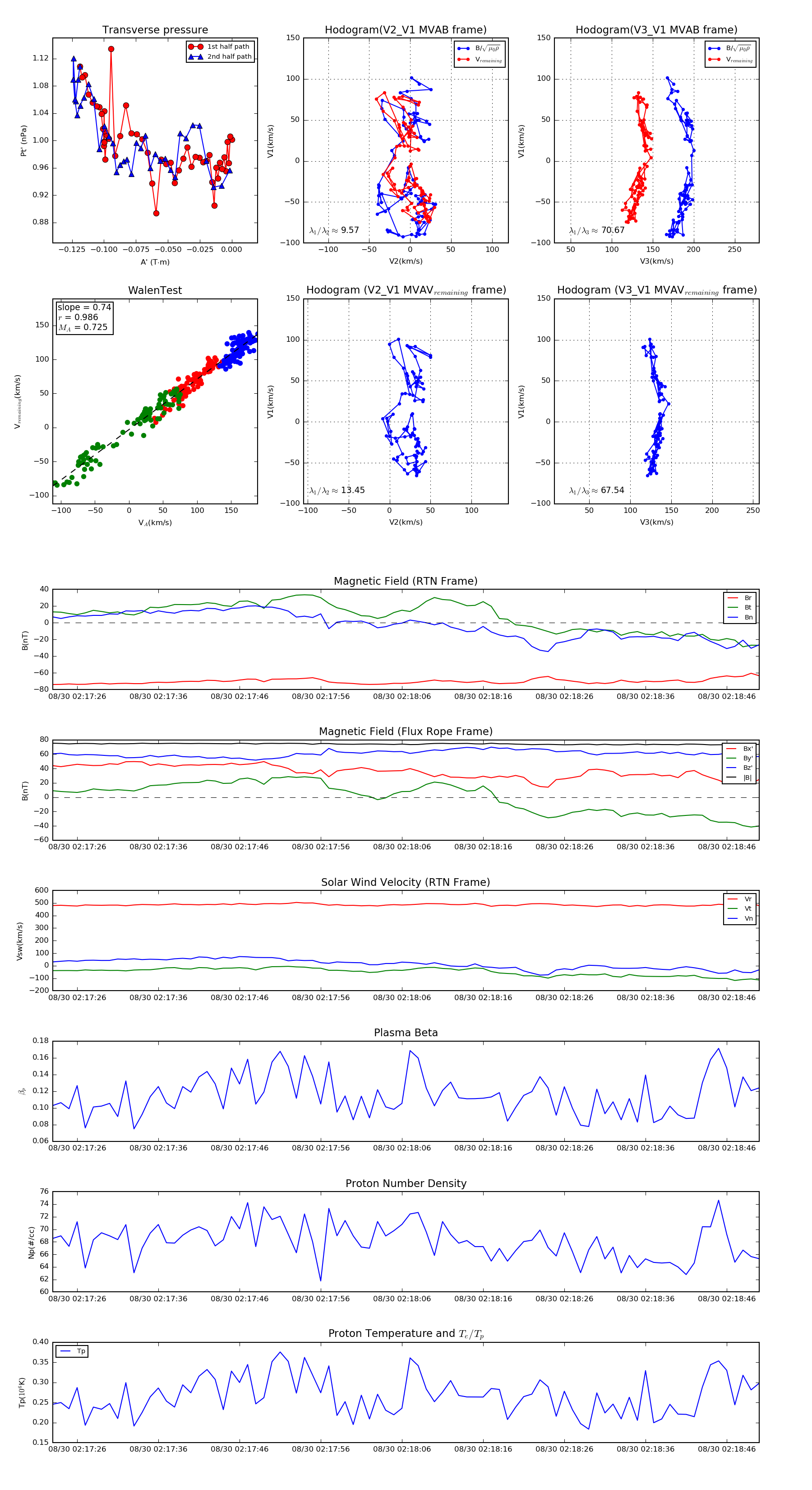
Flux Rope in 2019

Flux Rope Event 2019-08-30 02:17:23 ~ 2019-08-30 02:18:50 (88 seconds)


plot