HOME   LIST
‹–   –›

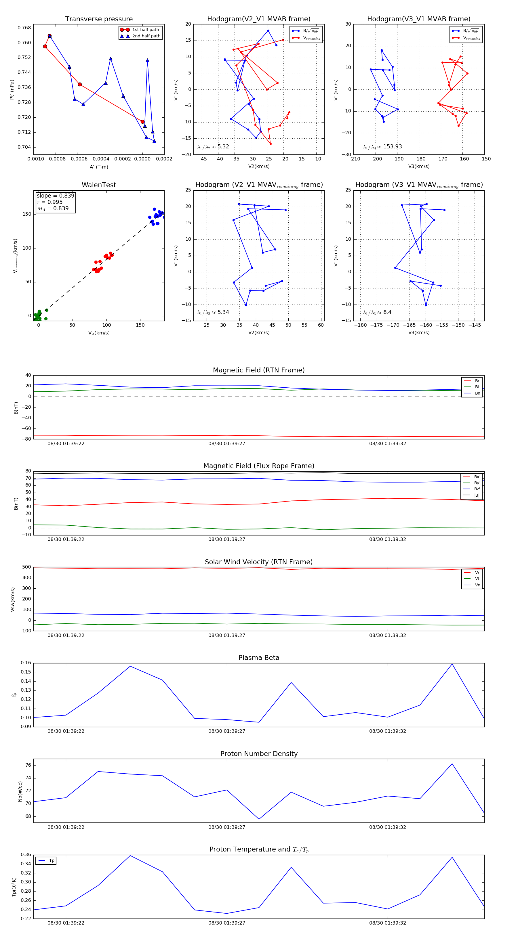
Flux Rope in 2019

Flux Rope Event 2019-08-30 01:39:21 ~ 2019-08-30 01:39:35 (15 seconds)


plot