HOME   LIST
‹–   –›

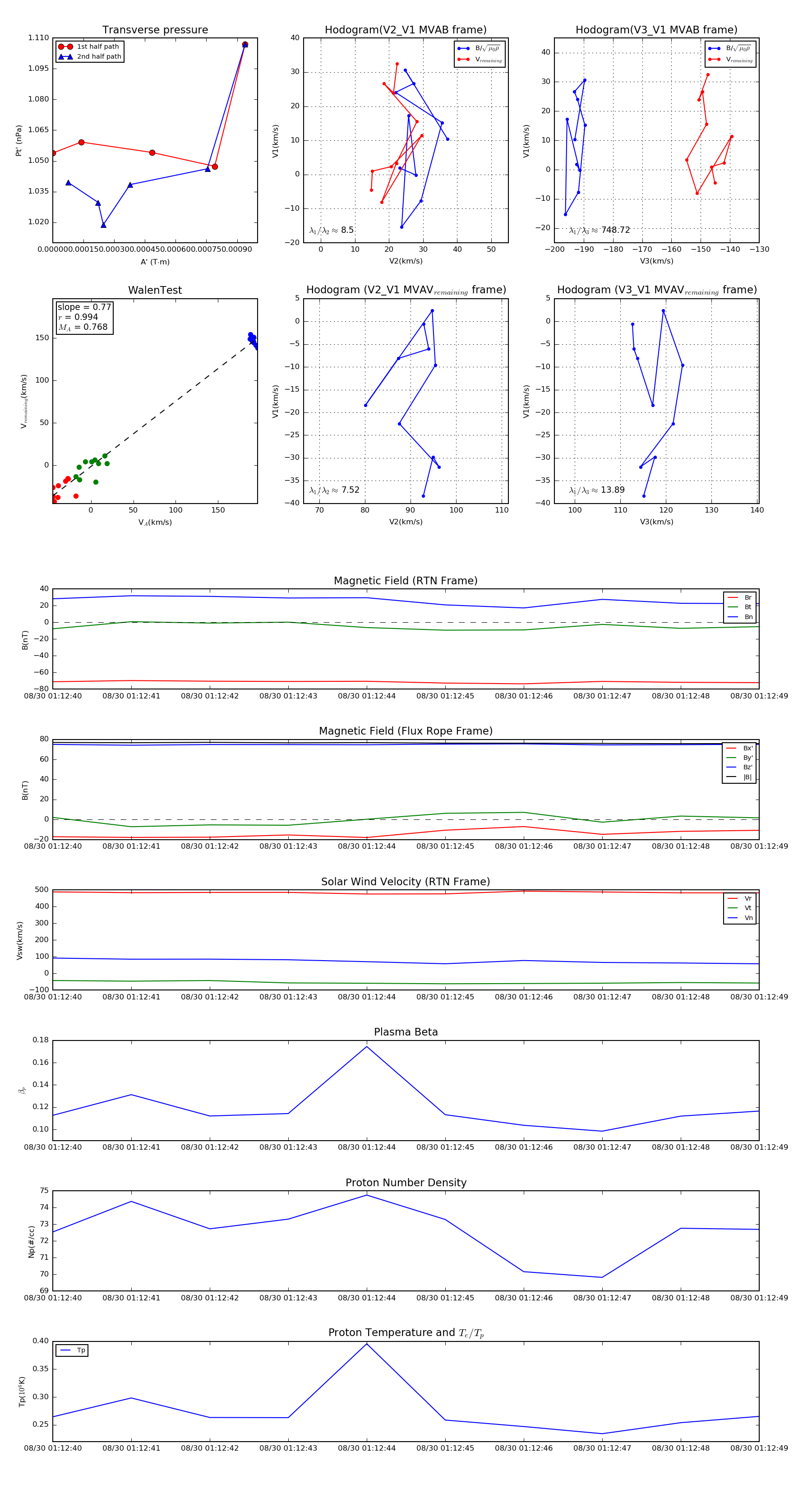
Flux Rope in 2019

Flux Rope Event 2019-08-30 01:12:40 ~ 2019-08-30 01:12:49 (10 seconds)


plot