HOME   LIST
‹–   –›

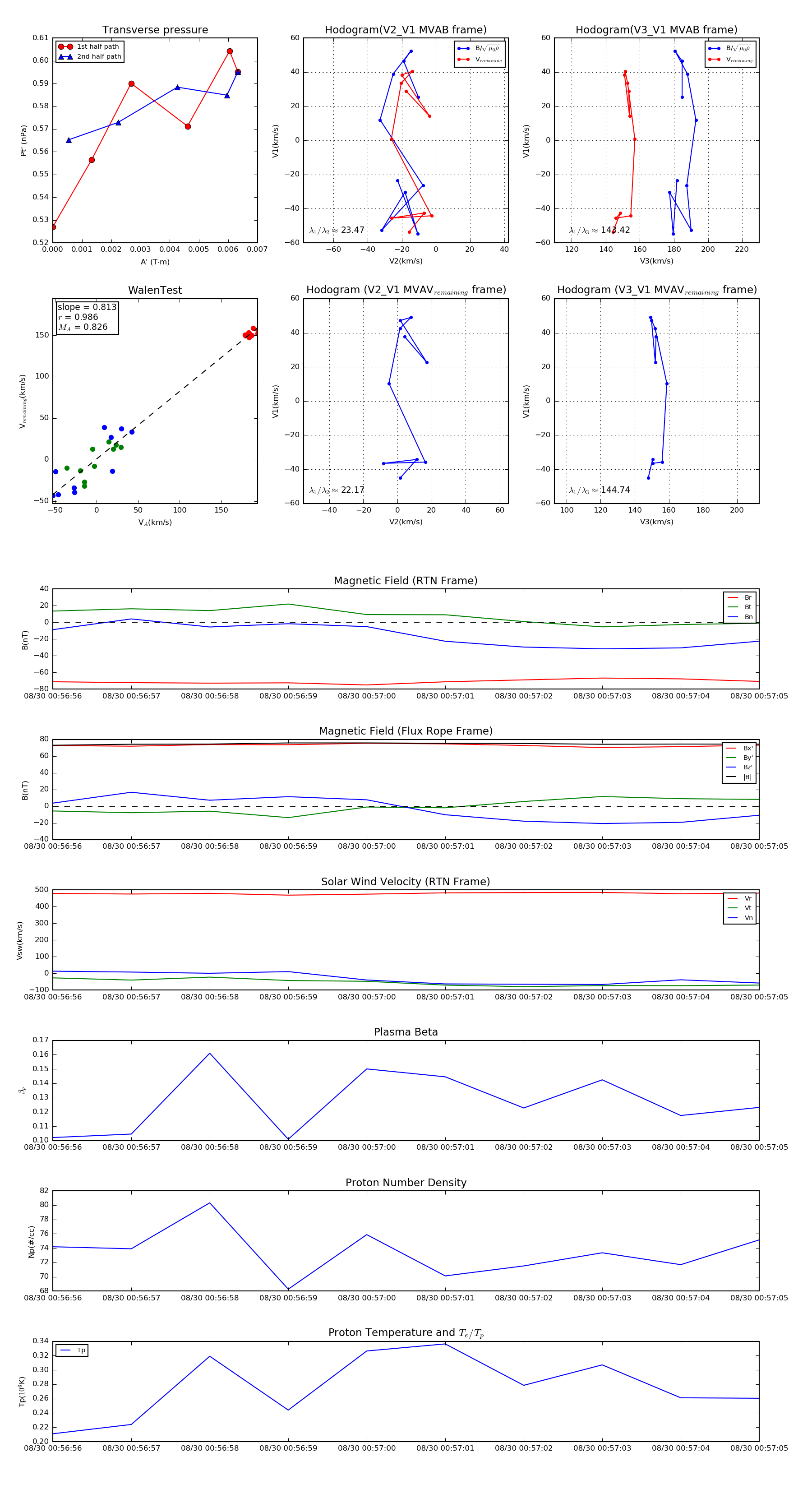
Flux Rope in 2019

Flux Rope Event 2019-08-30 00:56:56 ~ 2019-08-30 00:57:05 (10 seconds)


plot