HOME   LIST
‹–   –›

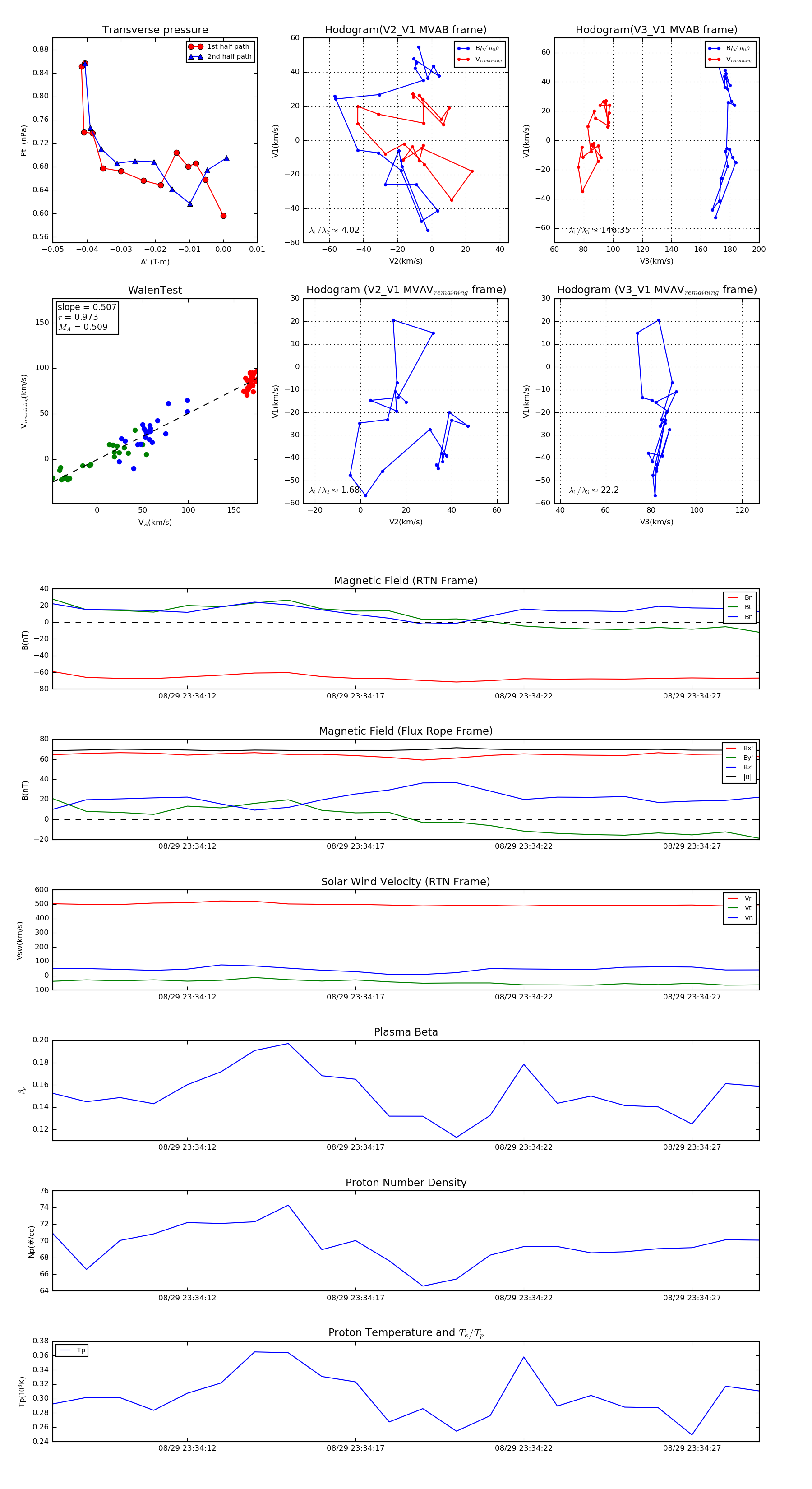
Flux Rope in 2019

Flux Rope Event 2019-08-29 23:34:08 ~ 2019-08-29 23:34:29 (22 seconds)


plot