HOME   LIST
‹–   –›

Flux Rope in 2019

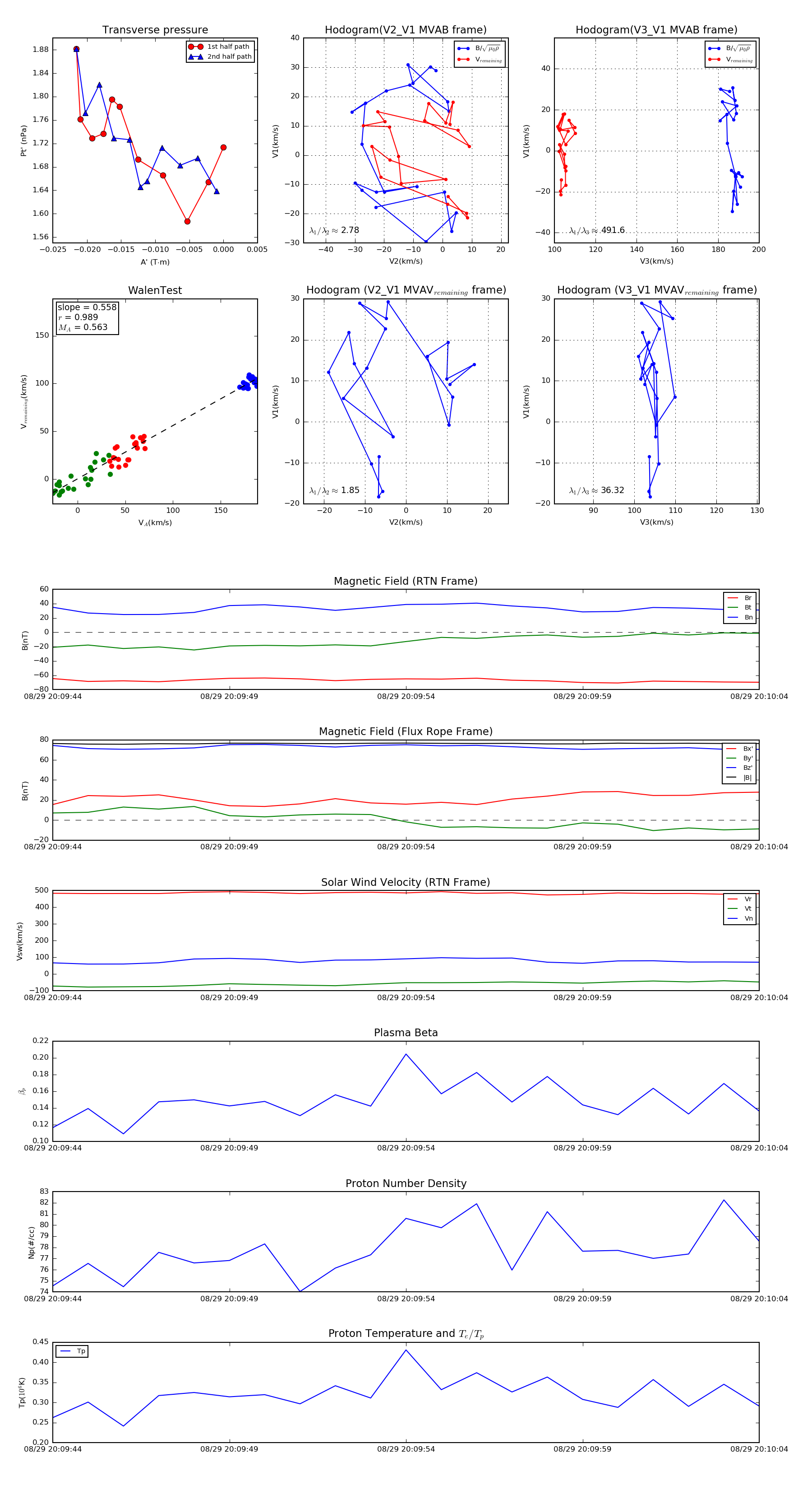
Flux Rope Event 2019-08-29 20:09:44 ~ 2019-08-29 20:10:04 (21 seconds)


plot