HOME   LIST
‹–   –›

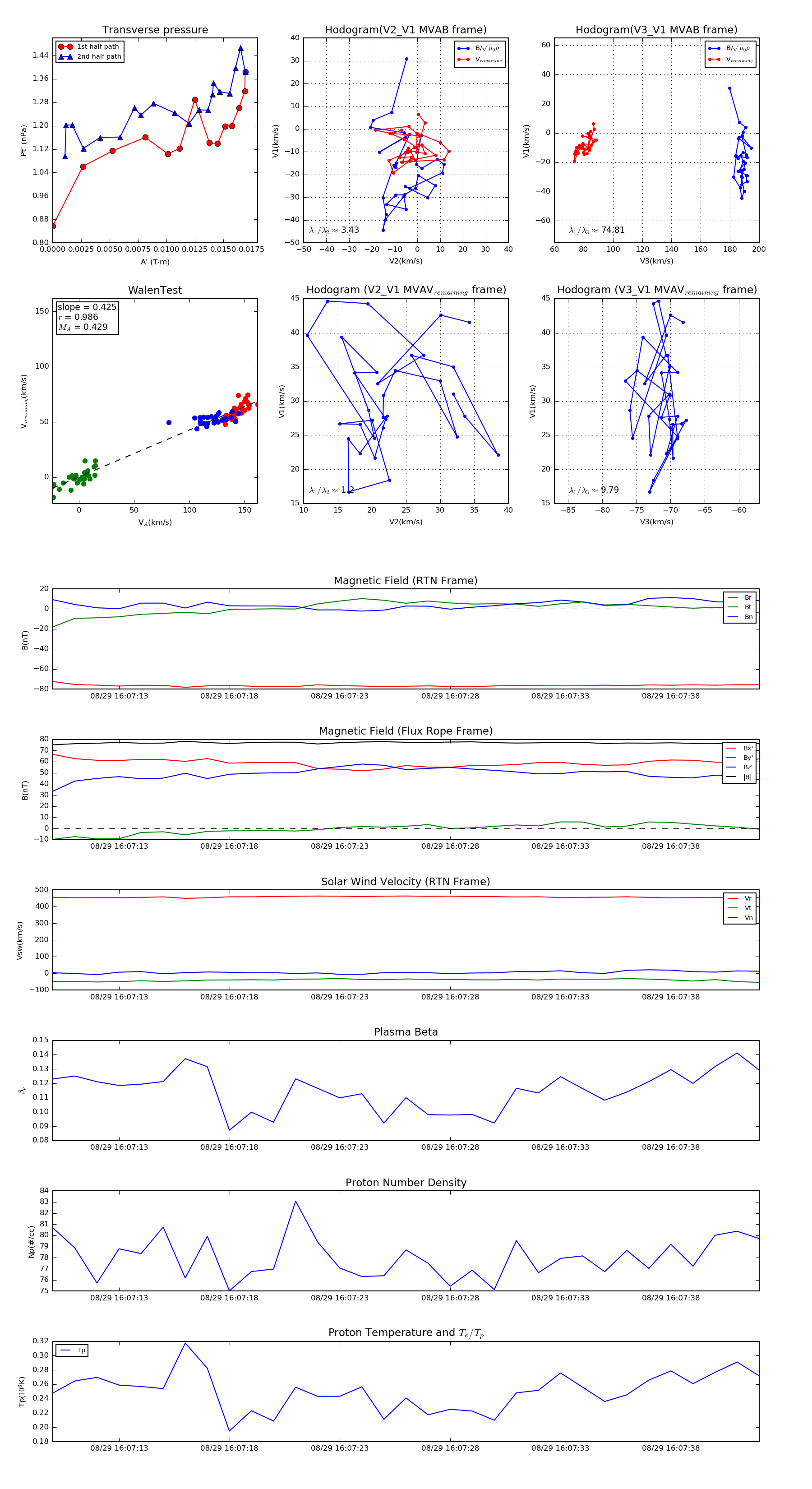
Flux Rope in 2019

Flux Rope Event 2019-08-29 16:07:10 ~ 2019-08-29 16:07:42 (33 seconds)


plot