HOME   LIST
‹–   –›

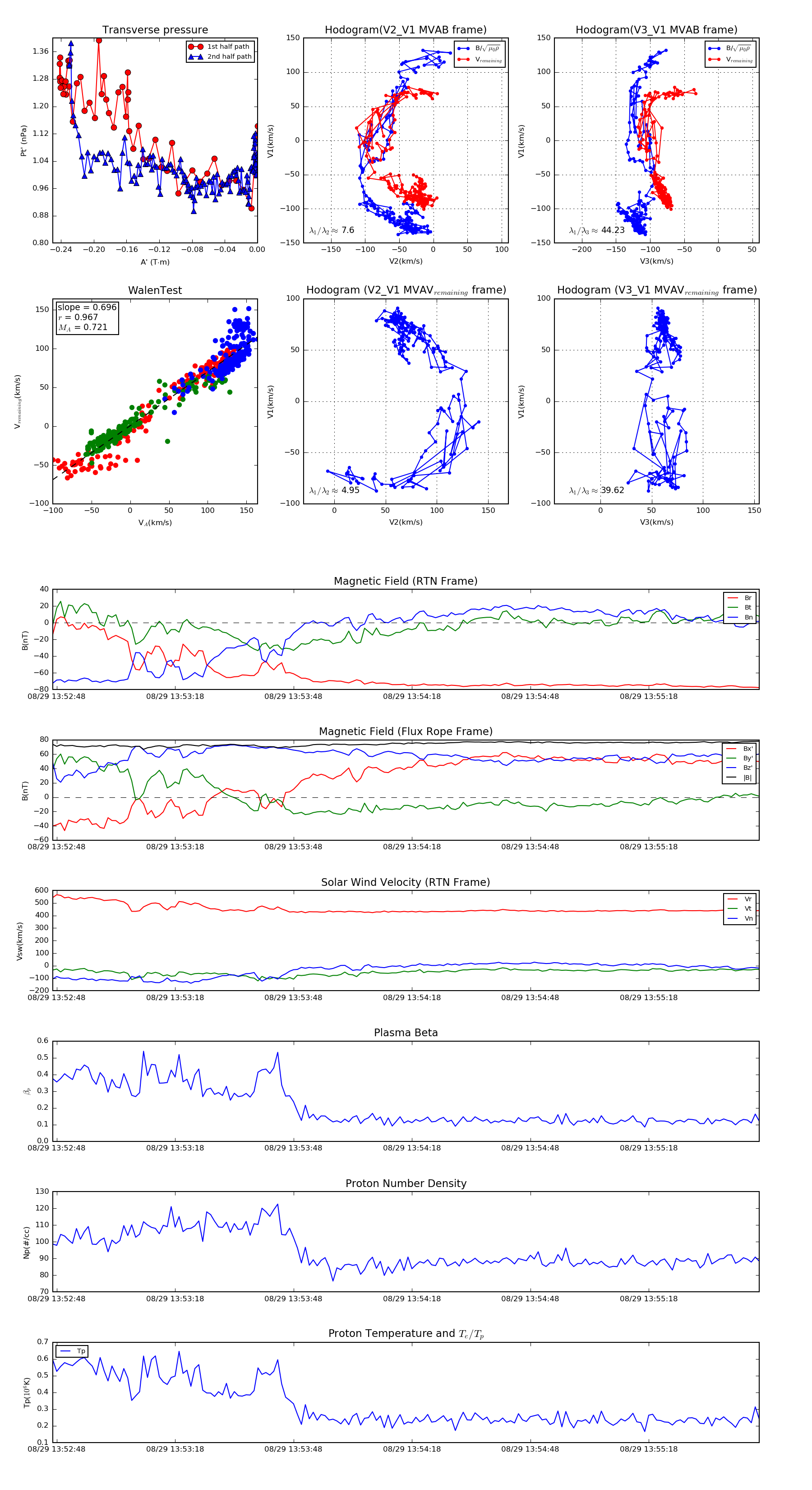
Flux Rope in 2019

Flux Rope Event 2019-08-29 13:52:47 ~ 2019-08-29 13:55:46 (180 seconds)


plot