HOME   LIST
‹–   –›

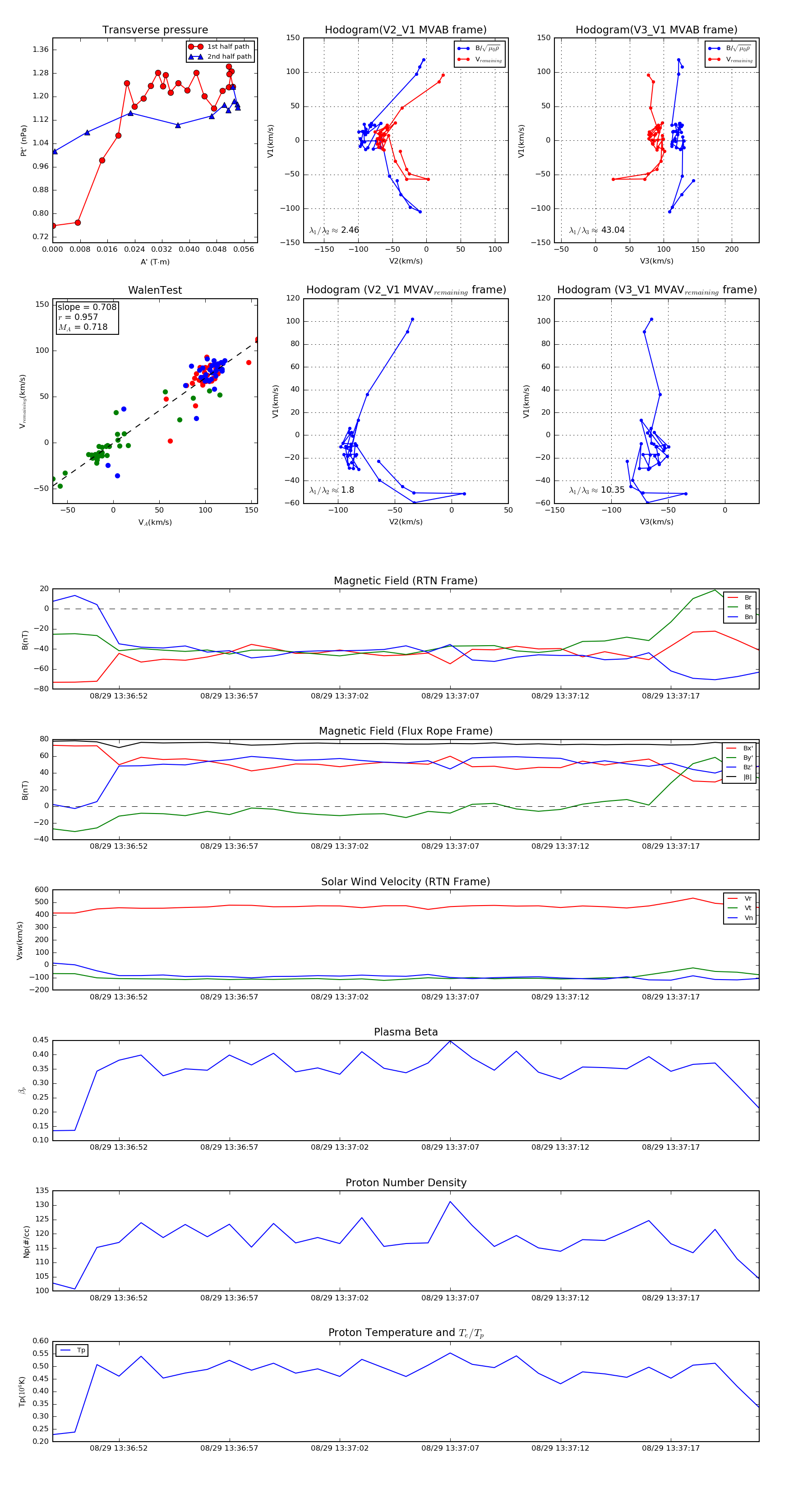
Flux Rope in 2019

Flux Rope Event 2019-08-29 13:36:49 ~ 2019-08-29 13:37:21 (33 seconds)


plot