HOME   LIST
‹–   –›

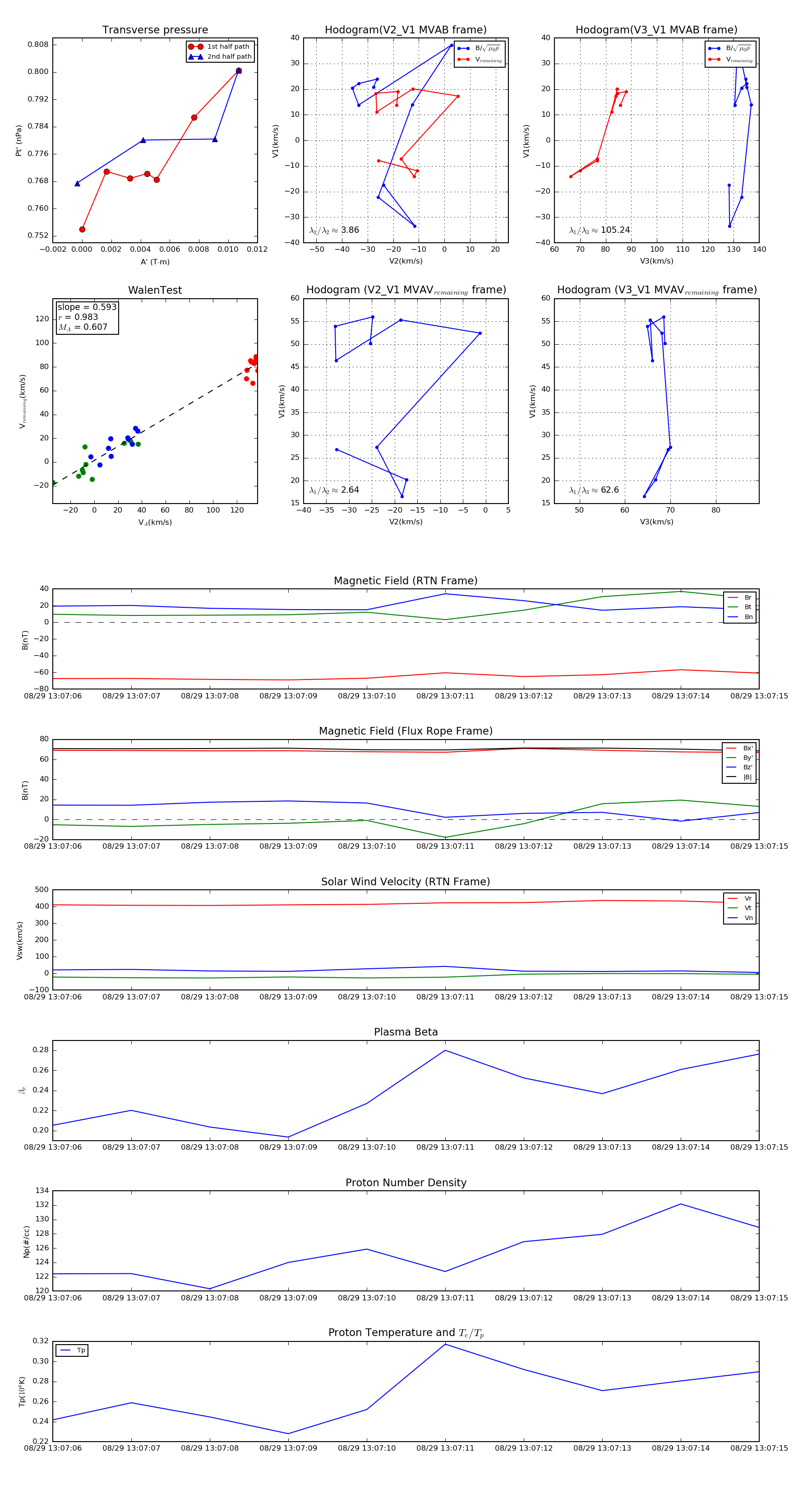
Flux Rope in 2019

Flux Rope Event 2019-08-29 13:07:06 ~ 2019-08-29 13:07:15 (10 seconds)


plot