HOME   LIST
‹–   –›

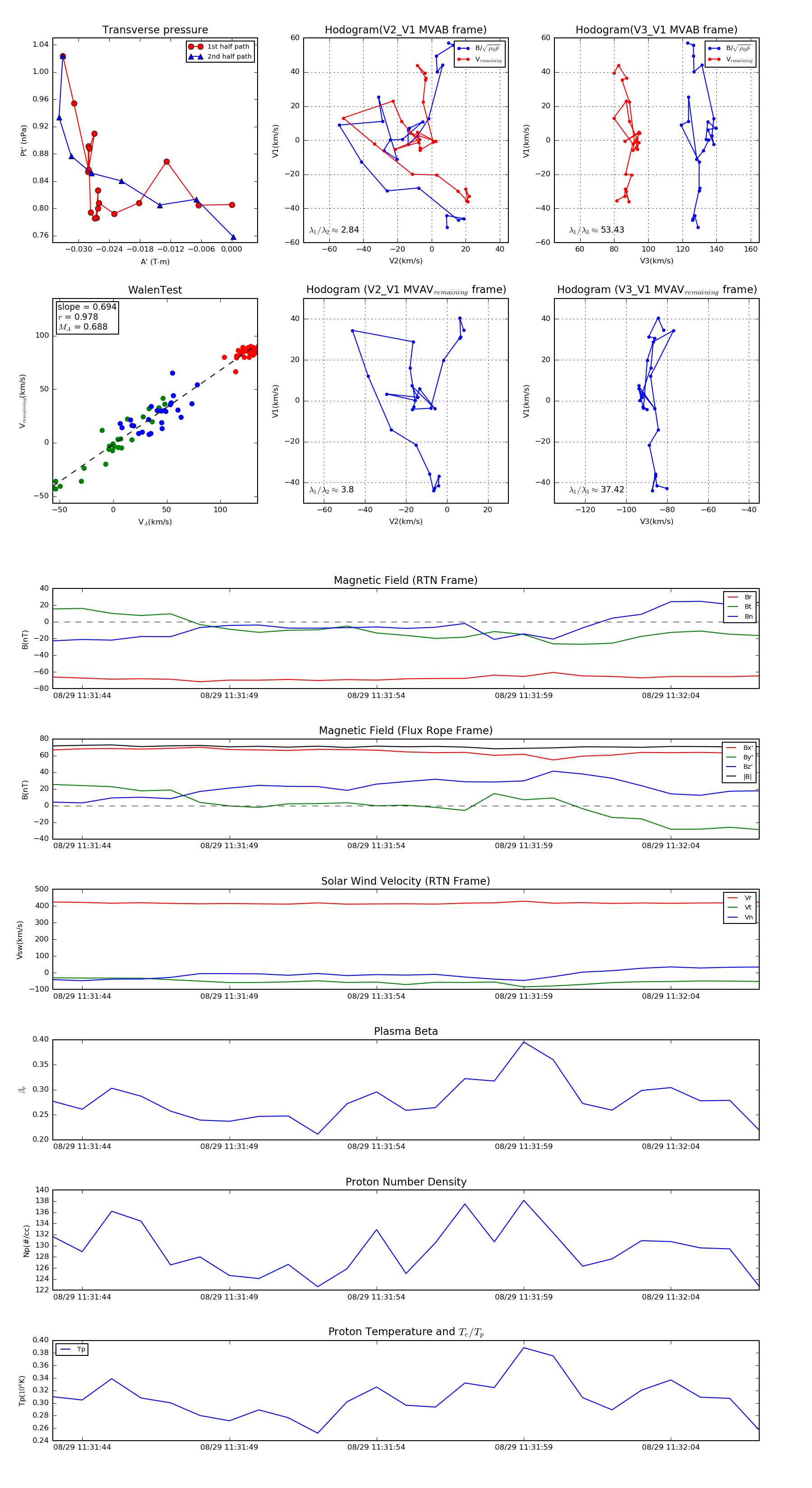
Flux Rope in 2019

Flux Rope Event 2019-08-29 11:31:43 ~ 2019-08-29 11:32:07 (25 seconds)


plot