HOME   LIST
‹–   –›

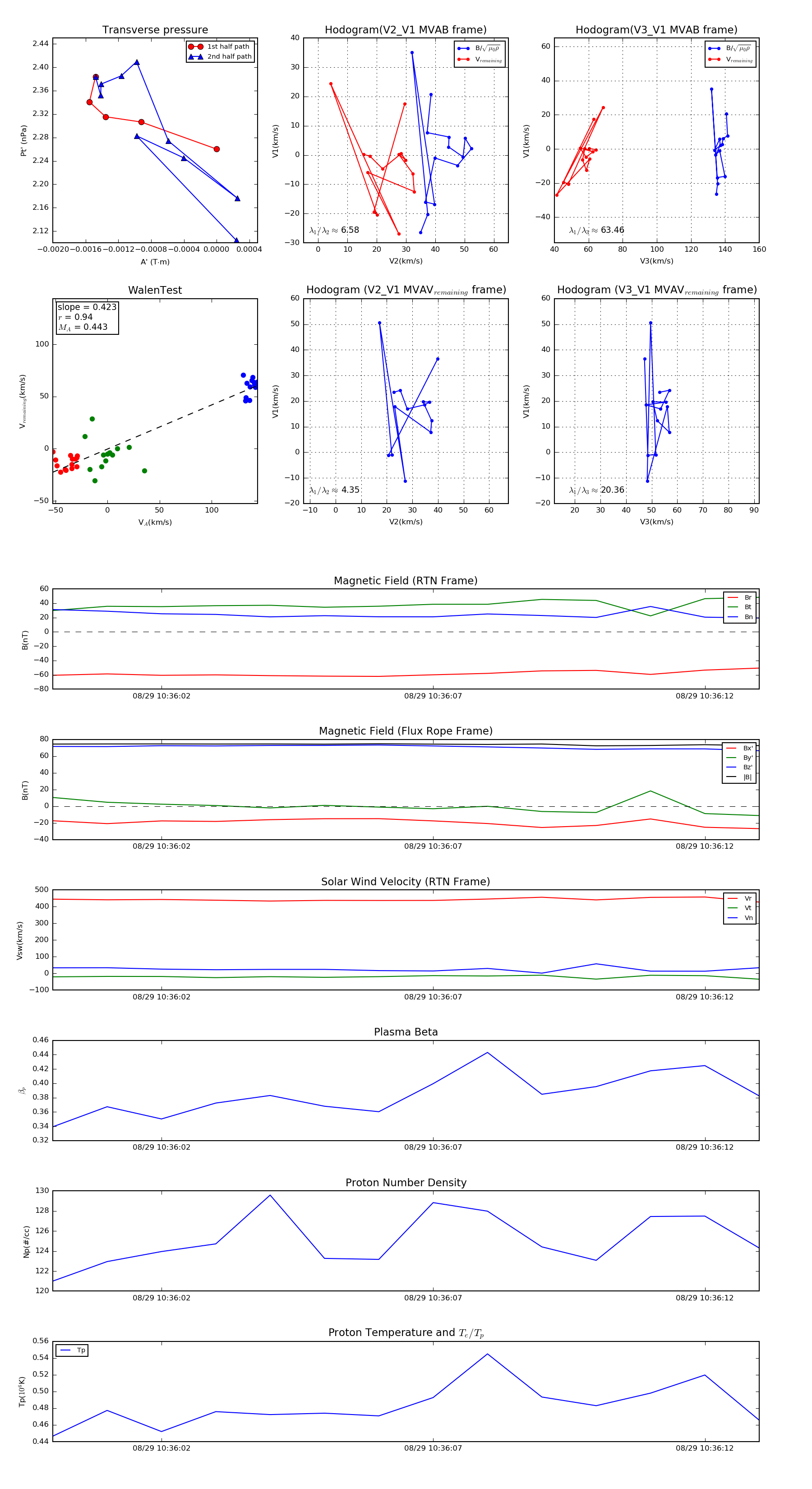
Flux Rope in 2019

Flux Rope Event 2019-08-29 10:36:00 ~ 2019-08-29 10:36:13 (14 seconds)


plot