HOME   LIST
‹–   –›

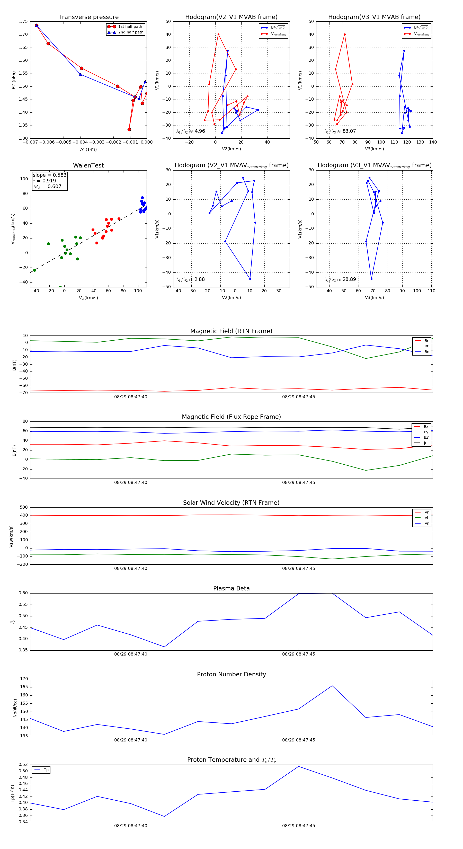
Flux Rope in 2019

Flux Rope Event 2019-08-29 08:47:37 ~ 2019-08-29 08:47:49 (13 seconds)


plot