HOME   LIST
‹–   –›

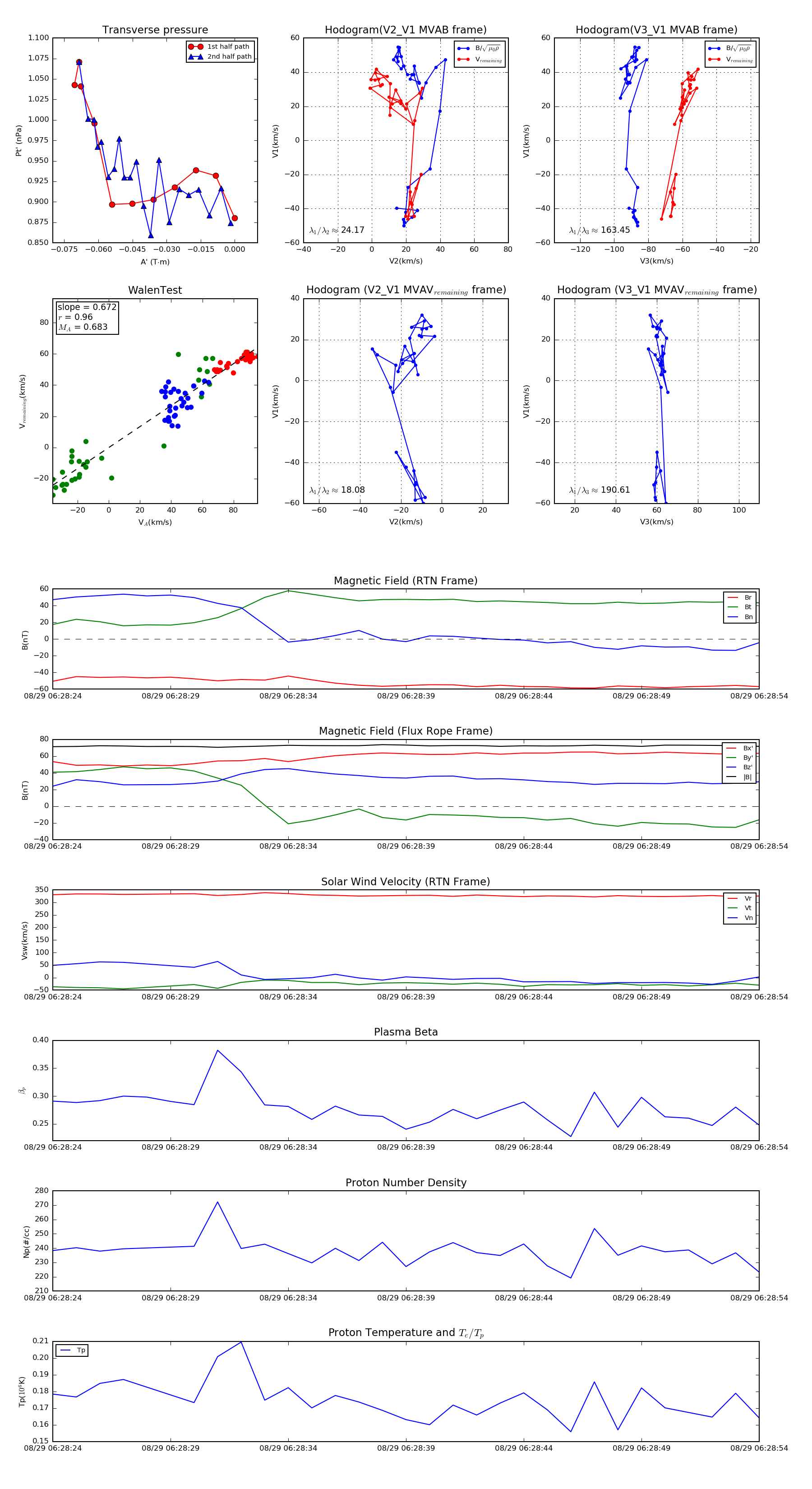
Flux Rope in 2019

Flux Rope Event 2019-08-29 06:28:24 ~ 2019-08-29 06:28:54 (31 seconds)


plot