HOME   LIST
‹–   –›

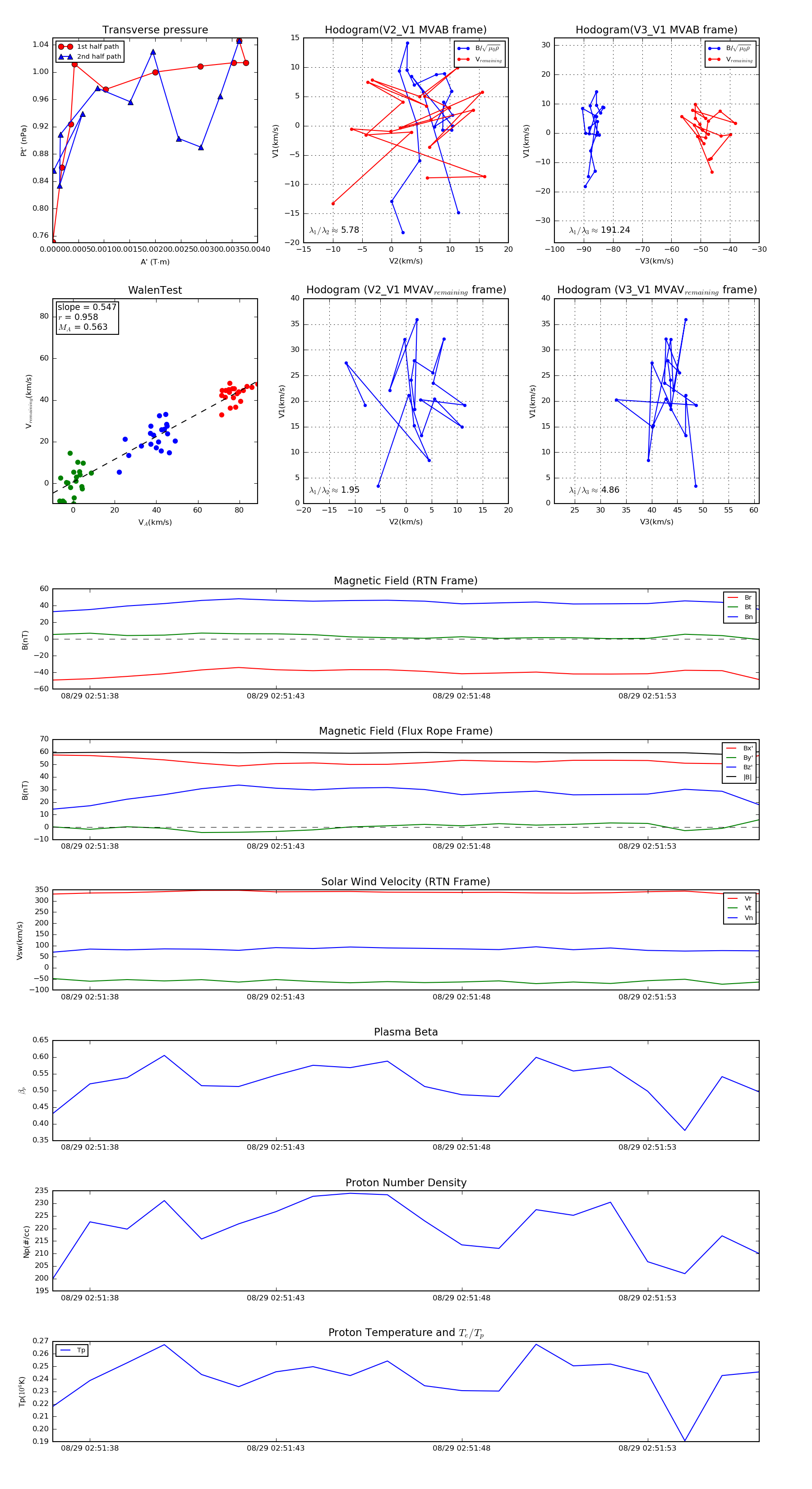
Flux Rope in 2019

Flux Rope Event 2019-08-29 02:51:37 ~ 2019-08-29 02:51:56 (20 seconds)


plot