HOME   LIST
‹–   –›

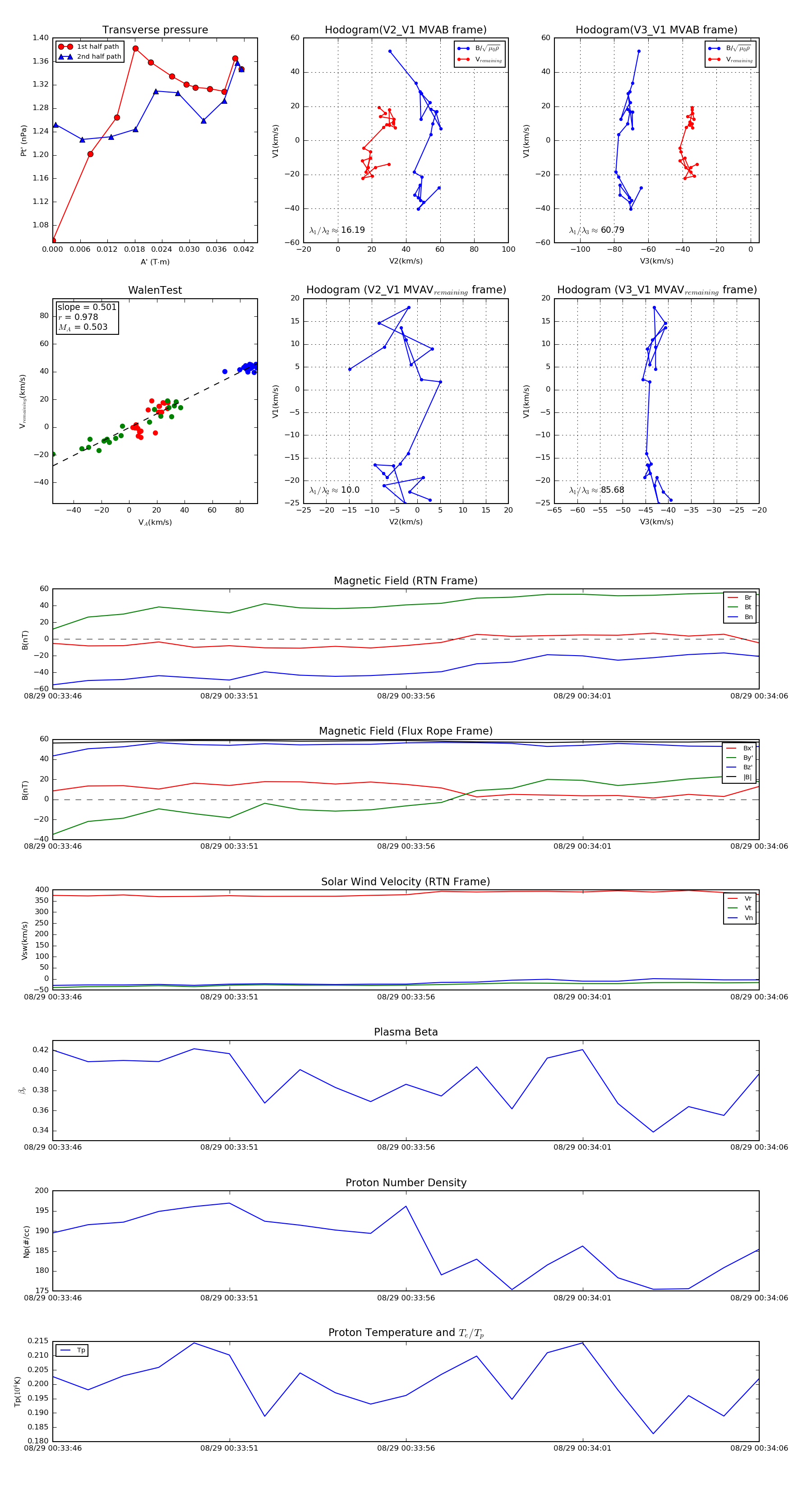
Flux Rope in 2019

Flux Rope Event 2019-08-29 00:33:46 ~ 2019-08-29 00:34:06 (21 seconds)


plot