HOME   LIST
‹–   –›

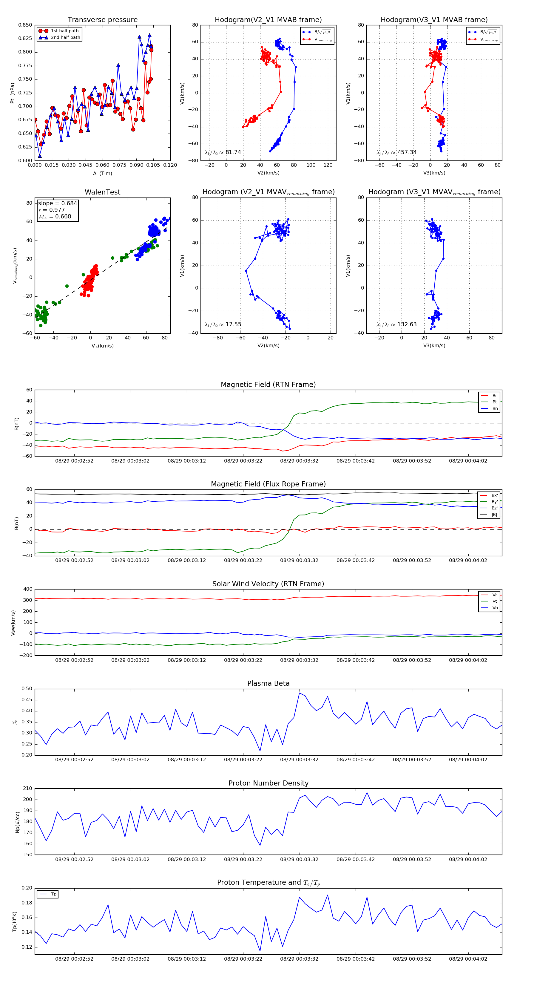
Flux Rope in 2019

Flux Rope Event 2019-08-29 00:02:45 ~ 2019-08-29 00:04:08 (84 seconds)


plot