HOME   LIST
‹–   –›

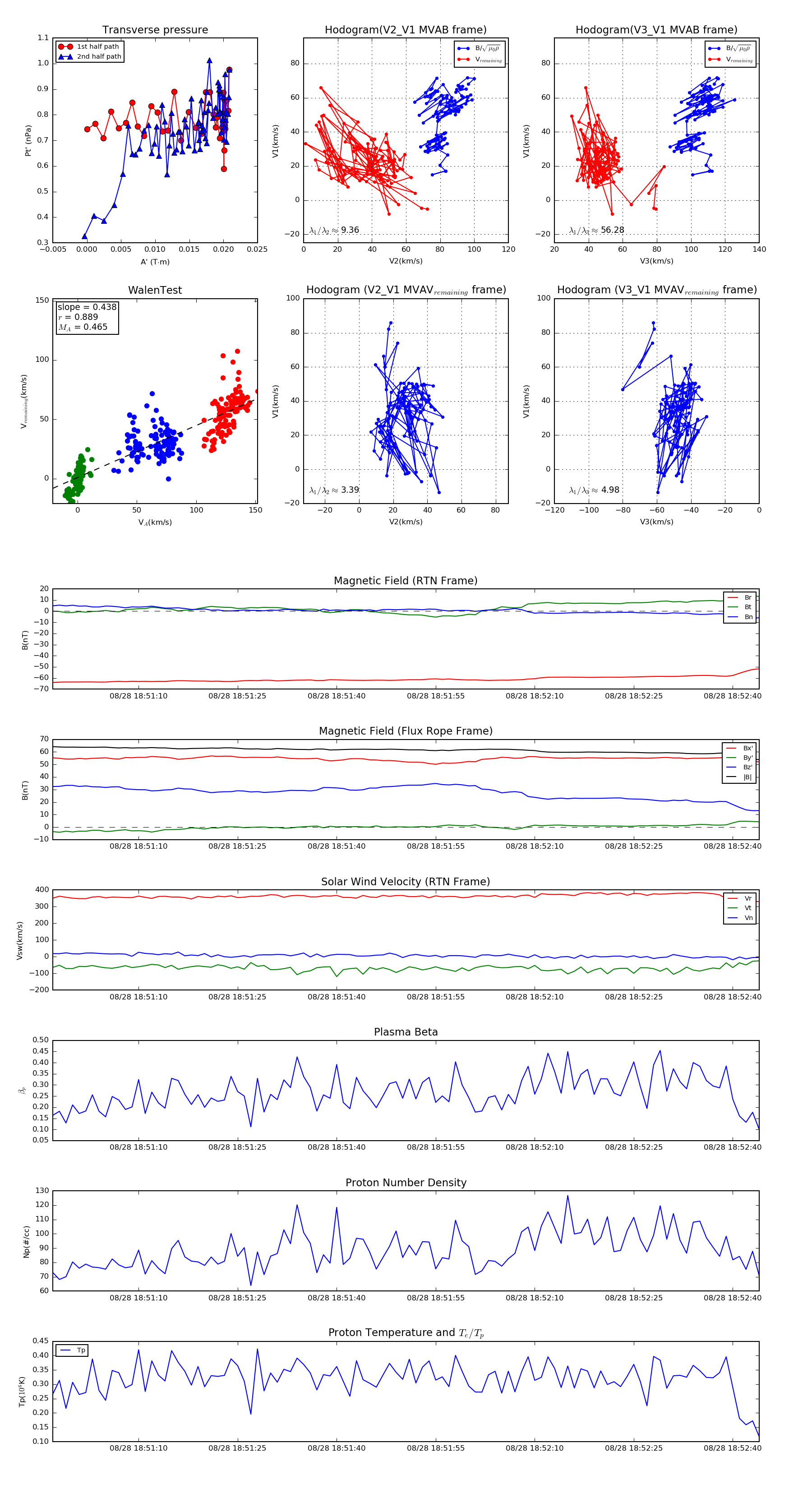
Flux Rope in 2019

Flux Rope Event 2019-08-28 18:50:57 ~ 2019-08-28 18:52:44 (108 seconds)


plot