HOME   LIST
‹–   –›

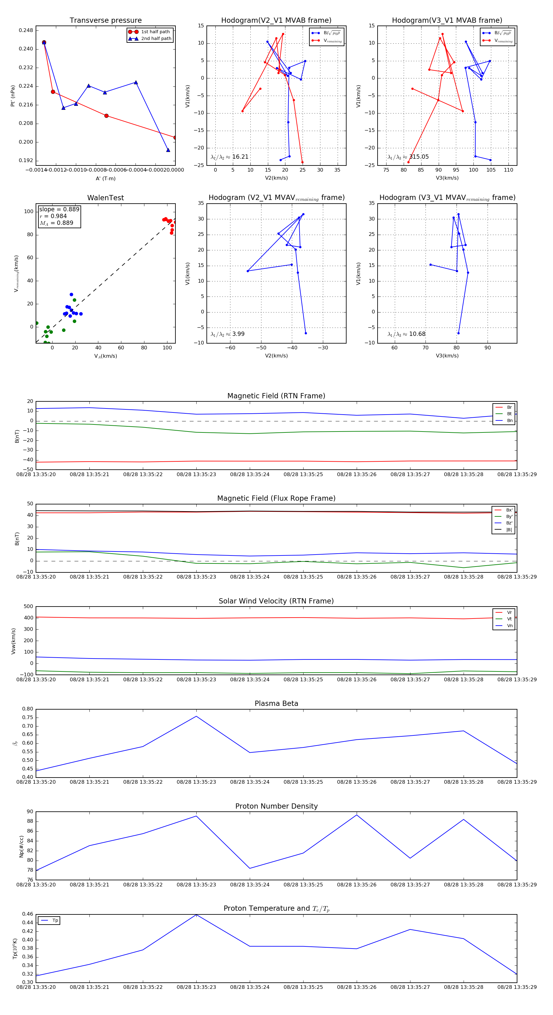
Flux Rope in 2019

Flux Rope Event 2019-08-28 13:35:20 ~ 2019-08-28 13:35:29 (10 seconds)


plot