HOME   LIST
‹–   –›

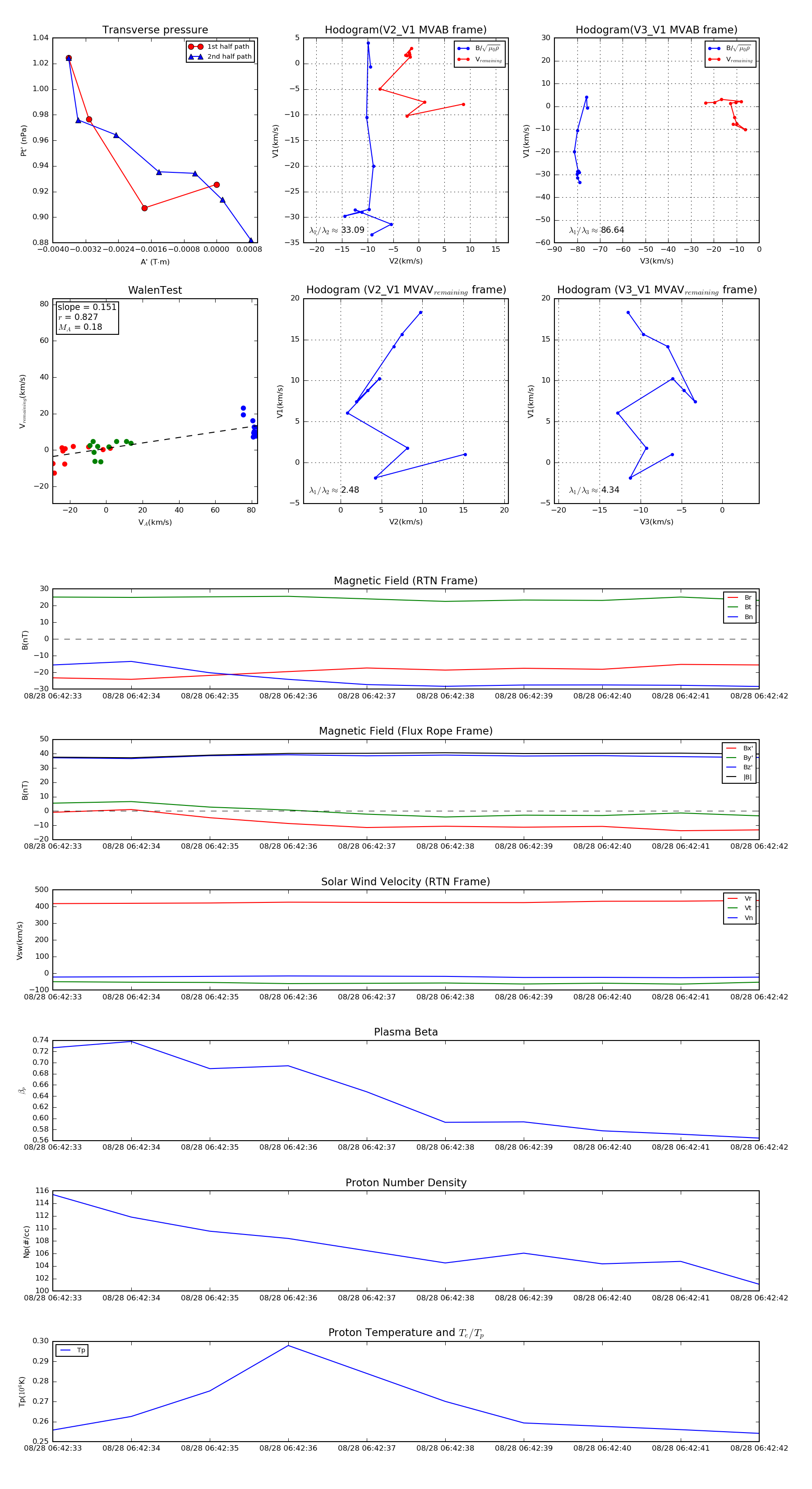
Flux Rope in 2019

Flux Rope Event 2019-08-28 06:42:33 ~ 2019-08-28 06:42:42 (10 seconds)


plot